

2020年12月31日
天水市发改委网站发布
↓↓↓
关于《天水市住宅小区机动车停放
服务收费管理办法(试行)(征求意见稿)》
公开征求意见的公告
为了规范天水市住宅小区机动车停放服务收费行为,维护广大业主和物业企业的合法权益,促进社会和谐稳定发展,根据《中华人民共和国价格法》《中华人民共和国民法典》《甘肃省定价目录》《甘肃省机动车停放服务收费管理办法》等法律法规,市发展改革委牵头在前期调研和专题论证等工作的基础上拟定了《天水市住宅小区机动车停放服务收费管理办法(试行)(征求意见稿)》,现予以公布,征求社会各界意见。
一、截止日期。征求意见截止日期为2021年01月31日。
二、报送方式。可以通过信件、传真和电子邮件等多种方式,提出意见,并请注明联系人和联系方式。
(一)通讯地址:天水市秦州区罗玉小区行政中心1号楼22号楼天水市发展和改革委员会价格科2201室(信封请注明“《天水市住宅小区机动车停放服务收费管理办法(试行)(征求意见稿)》意见”字样);
(二)联系电话:(0938)8299767;
(三)传 真:(0398)8291962;
(四)电子邮箱:Tsfgwjgk@163.com 。
天水市发展和改革委员会
2020年12月31日
第一章 总 则
第一条 为加强天水市住宅小区机动车停放服务收费管理,规范服务收费行为,维护住宅小区车位所有权人、机动车停放者和机动车停放服务经营者的合法权益,根据《中华人民共和国价格法》、《中华人民共和国民法典》、《甘肃省定价目录》、《甘肃省机动车停放服务收费管理办法》等法律法规和政策规定,结合我市实际,制定本办法。
第二条 本办法所称住宅小区机动车停放服务收费是指在住宅小区建筑区划内合法划定的地上和地下提供机动车停放管理、场地占用及相关服务收取的费用。机动车停放服务经营管理者(以下简称“经营管理者”)主要指住宅小区物业服务企业或停车服务企业;机动车停放者主要指小区业主或物业使用人。
第三条 建筑区划内,规划用于停放机动车的车位、车库应当首先满足本住宅小区业主的需要。
第四条 市、县(区)政府价格主管部门是机动车停放服务收费的主管部门,负责机动车停放服务收费政策的制定工作;住建、公安、自然资源、人防等部门按各自职能,协助配合市场监管部门对住宅小区机动车停放服务收费进行管理和监督。
第五条 住宅小区机动车停放服务收费实行“统一政策,分级管理”原则。市级政府价格主管部门会同本级住建、交通、财政、公安等部门负责制定两区城区住宅小区机动车停放服务收费管理办法和机动车停放服务收费标准,秦州、麦积两区政府价格主管部门履行日常监管职责。
县政府价格主管部门会同有关部门,根据《甘肃省定价目录》、《甘肃省机动车停放服务收费管理办法》规定的管理权限,负责制定所辖区域内住宅小区机动车停放服务收费管理办法和机动车停放服务收费标准,并履行日常监管职责。
第六条 住宅小区机动车停放服务收费,区别协商议价情况,分别实行政府定价和市场调节价。
具备协商议价条件的,实行市场调节价。“具备协商议价条件”是指住宅小区已成立业主委员会(含临时物业管理委员会、业主代表大会,以下所称“业主委员会”均含),或者未成立业主委员会但经多数业主同意,能够与经营管理者对机动车停放服务收费协商一致的情形。具体收费标准由双方在签订的《物业(停车)服务合同》中进行约定。
不具备协商议价条件的,实行政府定价。“不具备协商议价条件”是指住宅小区未成立业主委员会或已成立业主委员会但不能与经营管理者对机动车停放服务收费协商一致的情形。
别墅、写字楼、非住宅小区等政府定价范围以外的机动车停放服务收费实行市场调节价。
第七条 业主委员会按规定程序就占用业主共用(有)场地机动车停放服务收费不能与经营管理者协商一致的,业主委员会可按有关规定,另行聘用经营管理者。
第八条 实行政府定价的住宅小区机动车停放服务收费标准,应区别占用业主共用(有)场地、利用人民防空工程设施、规划停车场(位)等不同情况制定。具体标准根据《甘肃省机动车停放服务收费管理办法》规定的原则制定并报市、县人民政府批准。
第九条 住宅小区地下车库(车位)建设成本已计入房屋建设总成本的,应视为全体业主共有。具体情况应由住建和自然资源部门依各自职能界定,也可向人民法院申请依法裁定。
第十条 实行市场调节价的机动车停放服务收费标准,其协商约定的收费标准、协商议价形成的合同、征求意见书等相关资料(复印件),由经营管理者报住宅小区所在地价格主管部门备案。
第二章 机动车停放服务收费类别
第十一条 机动车停放服务费包含:停车服务、车位使用(租赁)费用。停车服务费用包括停车场地的设施设备运行及维护、保洁、秩序维护、购买公众责任保险等发生的费用。
协商约定收费标准时,应当约定机动车停放服务收费中停车服务、车位使用(租赁)费用各自所占比例或金额;不具备协商议价条件的,由市、县政府价格主管部门会同同级物业行政主管部门确定机动车停放服务收费中停车服务、车位使用(租赁)费用各自所占比例或金额。
第十二条 机动车停放服务收费标准根据车型占用停车资源的差别合理确定。我市机动车停放服务车型分类为:
(一)摩托车;
(二)小型车:载重3吨以下(含3吨)或载客9座以下(含9座)的各种机动车;
(三)大型车:载重3吨以上或载客9座以上的各种机动车。
第十三条 实施机动车停放服务收费应具备下列条件:
(一)具有合适场地,设有明显的车辆通行和停放位置的标志和标线;
(二)配备专职管理人员进行现场管理,负责车辆有序行驶、停放,并对停车场所的设备设施进行维修养护,保障正常使用;
(三)停车区域应配备必要监控设施,停放车辆发生损坏时,能提供真实影像并协助处理;
(四)实行计时收费应具有电子计时设施或建立人工计时的操作程序;
(五)建立健全内部收费管理、财务管理、安全防范、岗位责任等规章制度。
第十四条 住宅小区机动车停放服务经营管理者,应在确保消防、行车等公共安全和业主权益的前提下,按照有关规定合法划定车位。机动车停放者在合法划定的车位上停放机动车的,应当交纳机动车停放服务费。已取得车位所有权的业主应当交纳机动车停放服务费用。
第十五条 占用业主共用(有)场地或地下停车位(含人防工程)开展机动车停放,停车服务费收入归经营管理者,车位使用(租赁)费收入归全体业主共有。车位使用(租赁)费主要用于补充小区共用部位、共用设施设备维修资金,由经营管理者专户储存,业主委员会监督使用,并定期公示。
第十六条 住宅小区内属业主产权的单间独用车库,已计入房屋产权面积并已缴纳物业服务费的,不得再收取机动车停放服务费。
第十七条 对商业(办公)住宅综合性小区停车场地,有规划的按照规划,无规划的(主要指占用公共场地)由开发建设单位与机动车停放服务经营管理者合理划分商业(办公)停车区域和住宅业主停车区域,住宅业主停车区域机动车停放服务收费按本办法执行,商业(办公)停车区域机动车停放服务收费原则上实行市场调节价,收费标准由经营管理者依据经营成本和市场供求等因素,按照补偿合理成本、依法缴纳税费、获取合理利润的原则自主确定。
第三章 机动车停放服务收费计费方式
第十八条 住宅小区机动车停放实行计时、包月(季、半年)等计费方式。计费方式由小区业主委员会和停车服务收费方协商确定,机动车停放者可按确定的方式自由选择,经营管理者不得强制停放者选择计费方式。
实行计时计费的,应先停放、后付费。实行包月(季、半年)等计费的,可约定预付机动车停放服务费,但机动车停放者要求提前终止协议不再停车的,停车时间不足1月按1月计算,预付的剩余月份的机动车停放服务费应予退还。
对非小区业主机动车停放原则上实行计时计费。计时从车辆通过计时系统或登记时间起算。
第十九条 住宅小区停车场地实行出入证(卡)管理的,应当为机动车停放者免费配置1张出入证(含IC卡等)。因遗失、损坏需要重新办证(卡)的,由经营管理者按制作成本收取成本费(卡证费)。
第二十条 在优先满足业主停车需求的前提下,经业主大会或业主委员会同意,经营管理者可对空余停车位临时有偿提供给非本小区车辆停放者使用,所得收益应当用于补充小区共用部位、共用设施设备维修资金,也可以按照业主大会或业主委员会的决定使用,其收费标准由车位使用人和经营管理者商定。
第二十一条 合同约定机动车停放服务收费标准时,对全体业主应平等对待,约定一致。合法取得小区专有部分的承租人、借用人等物业使用人,经业主合同授权或约定,享有与业主同等的停车方面权利。
第二十二条 辖区内不具备协商议价条件的住宅小区应统一执行政府制定的住宅小区机动车停放服务收费标准,原则上不单独审批。对特殊区域的住宅小区,确需单独审批收费标准的,应当向当地政府价格主管部门提交下列资料:
(一)机动车停放服务收费申请文件;
(二)停车场地位置示意图、总平面图、车位划分示意图及停车位数量;
(三)经营管理者身份证明(营业执照、法定代表人身份证明等);
(四)业主委员会委托证明;
(五)大多数业主同意收费证明(业主共有场地停车);
(六)含机动车停放服务收费内容的《机动车停放服务合同》;
(七)受产权单位委托经营的,提供委托经营证明;
(八)其他需要提供的资料。
政府价格主管部门收到机动车停放服务收费申请后,对符合收费条件的,应当按照本办法的规定,在规定时限内完成材料审查、现场勘察,明确定价形式,核准收费标准。对不符合收费条件的,将申请资料退还申请人并说明理由。
第二十三条 下列情形免收机动车停放服务费:
(一)进入住宅小区停放不足30分钟的车辆;
(二)执行任务的军、警车辆和救护车、救灾抢险车、执行公务的城管监察车辆、邮递车、环卫车、市政设施维护维修车及殡仪车;
(三)法律法规规定的其他应当免收机动车停放服务费的车辆。
第四章 行为规范与监督管理
第二十四条 机动车停放服务收费,使用税务部门统一监制的发票。
第二十五条 机动车停放服务收费应按规定实行明码标价,在车辆入口和停车场地醒目位置设置政府价格主管部门统一格式的明码标价牌,明示经营管理者名称、停车场地范围和位置、收费标准、服务监督电话、行业主管单位的投诉举报电话等,主动接受业主和社会监督。
机动车驶离停车设施或收取机动车停放服务费时,工作人员应当向停放者明确告知停车开始时间、结束时间及有效停车时间。
第二十六条 机动车停放者应当按照工作人员指挥,有序停放车辆,按规定交纳机动车停放服务费。对不执行明码标价规定、不出具或使用规定的收费票据、在标价之外收取未予标明的费用、未经批准擅自提高收费标准或者重复收费等违法违规行为,机动车停放者有权向市场监管部门投诉。
第二十七条 对占用业主共用(有)场地的车位,经营管理者应在住宅小区内显著位置据实公示季度或年度车位使用(租赁)费用收取和使用等情况,公示时间不得少于一个月,自觉接受业主委员会和全体业主的监督。
第二十八条 市、县(区)价格主管部门会同相关部门,要做好政府信息公开,通过政府网站公布本行政区域内实行政府定价管理的住宅小区机动车停放服务收费标准、计费办法、投诉举报电话等信息;做好收费政策告知、疑难问题解释解答等政策服务工作。各级市场监管部门依法加强对辖区内机动车停放服务收费行为的监督检查,坚决依法查处各类收费违法行为。
第五章 附 则
第二十九条 本办法所称业主委员会、临时物业管理委员会、业主代表大会的成立、职责、议事规则等按国家、省、市物业管理相关政策法规执行。
第三十条 本办法自 年 月 日起实施,有效期5年。本办法执行期间,如遇国家和省上另有政策规定的从其规定。
附件:1. 天水市住宅小区机动车停放服务收费说明
2. 天水市住宅小区机动车停放服务收费标准
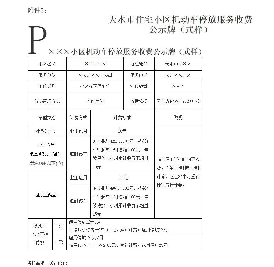
3. 天水市住宅小区机动车停放服务收费公示牌(式样)
附件一
天水市住宅小区机动车停放服务收费说明
一、本收费标准适用范围为天水市秦州、麦积两区城区住宅小区。
二、本收费标准主要适用于《天水市住宅小区机动车停放服务收费管理办法》第六条规定的“不具备协商议价条件”的情形。
三、按规定占用业主共用(有)场地开展机动车停放,车位使用(租赁)费用收入归全体业主共有,主要用于补充小区共用部位、共用设施设备维修资金,由经营管理者专户储存,业主委员会监督使用,并定期公示。本收费标准中包含:
1.占用业主共用(有)场地的露天停车位,包月计费中的车位使用(租赁)费;
2.属于业主共有开放式场地的城市道路规划红线外与建筑物外缘之间的场地,如属于业主共有的开放式场地,经合法划定为临时停车场的,包月计费中的车位使用(租赁)费;
3.机械式立体车库如占用业主共用(有)场地,包月计费中的车位使用(租赁)费;
4.摩托车停放如占用业主共用(有)场地,包月计费中的车位使用(租赁)费用。
附件二


附件三

来源:天水市发展和改革委员会
原标题:《小区停车费怎么收?收费标准?征求你的意见↘》