据南方日报,1月5日,知乎网页显示,由于违反知乎社区管理规定,拼多多的知乎官方账号被禁言15天。而根据网友截图显示,该账号一度被永久禁言。
根据《知乎机构号入驻服务协议》,知乎机构号使用权仅属于初始申请入驻主体。账号使用权禁止赠与、借用、租用、转让或售卖,违反约定会被处罚。
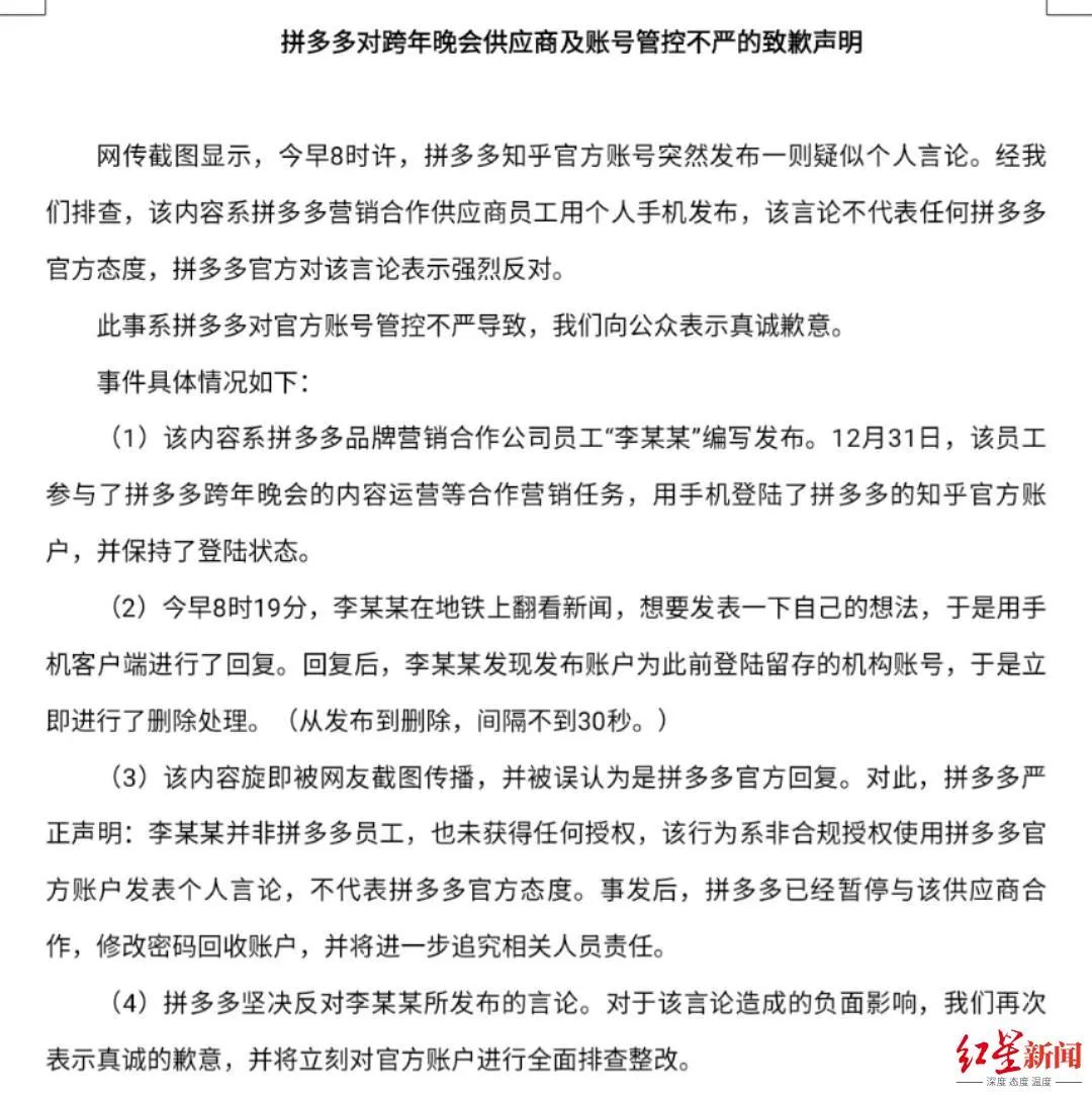
新闻回顾:知乎回应!拼多多道歉!据红星新闻此前报道,1月4日,拼多多员工凌晨意外去世消息引发网友关注。红星新闻记者从女孩的朋友、校友等多人处了解到,该女孩2019年从西安邮电大学毕业,后入职拼多多,人已经去世。
疑似拼多多官方账号在某网络平台上回复“用命换钱”等言论。随后不久,该网络平台已经无法搜索到此条回应。
1月4日下午,拼多多发布说明称,网传截图所说的“拼多多官方回应”不实,不要相信各种截图。
同日,知乎官方账号“知乎小管家”在知乎平台上回复称,“拼多多”系知乎注册用户,其身份真实无误。知乎有严格的身份认证流程和机制。



综合:南方日报
原标题:《拼多多知乎账号被禁言》