跟你说件事哦
湛江木偶戏被列入国家级非遗名单了
快来了解了解……


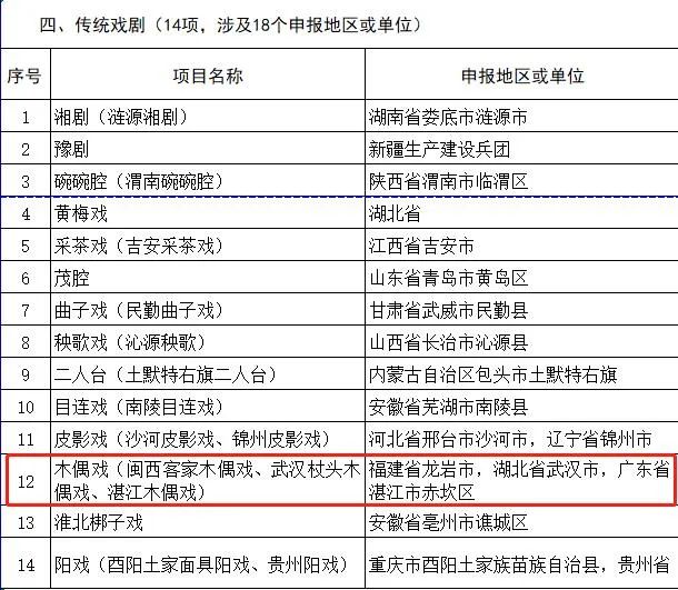
日前,文旅部公示第五批国家级非物质文化遗产代表性项目名录推荐项目名单。名单显示,第五批国家级非物质文化遗产代表性项目推荐项目共337项,含新列入198项,扩展139项。其中,由湛江市赤坎区申报的湛江木偶戏被列入扩展项目的“传统戏剧”的推荐名单。

△第五批国家级非物质文化遗产代表性项目名录推荐项目名单
湛江木偶戏是粤西地区木偶表演艺术的一个重要流派,也是广东杖头木偶戏的发源地之一,至今已有400多年历史。其主要流传于湛江市全境,其中以赤坎、吴川、遂溪、廉江等地最为广泛。

木偶戏传入之初,其道具为指头木偶,由单人操纵表演;到清代中期,木偶艺人为了表演长剧的需要,创造出杖头木偶的形式,表演艺人也由一人增至几人,木偶戏班则逐渐发展出小班、中班、大班。

戏曲唱腔多样是湛江木偶戏的一大特点,有粤剧、白戏、黎戏、厓戏等,每一戏种的念白、唱腔皆保留了传统的风格和特点。

湛江木偶戏表演大量借鉴粤剧的戏曲表演程式,木偶脸谱和粤剧脸谱一样,是类型化、性格化的化装,多模拟戏曲造型,分生、旦、净、丑、末等行当角色。

木偶戏十分讲究基本功训练,尤重托功和指功。托功要求艺人较长时间平稳地托举着几斤重的木偶,并根据剧情需要做出相应的动作。指功即以手指操纵木偶机关的能力,杖头木偶的头、眼、嘴、手等部位皆能活动,其操纵是靠手指控制。

湛江木偶戏有着悠久的历史,其发展、衍变与粤西地区宗教信仰、民风习俗、地方戏曲等紧密联系,融文学、表演、造型、雕刻艺术为一体,是地方民间艺术的典型代表,对于研究湛江地区的民俗文化、戏曲文化和社会历史文化有着重要的意义。
湛江还有哪些国家级非遗项目呢?
你知道多少?
小编带你一起来了解~
▼▼
01
湛江人龙舞

湛江人龙舞是一种历史悠久的传统舞蹈,起源于东海岛东山镇,是流传400多年的民间大型广场表演艺术。2006年,湛江人龙舞便被列入首批国家级非物质文化遗产代表性名录。湛江人龙舞充满了浓郁的雷州半岛本土民俗文化气息,源远流长,独具特色,被誉为“东方一绝”。
02
遂溪醒狮

遂溪醒狮表演始于明清时期,是一种地道的广东省民间舞蹈。2003年遂溪获得“中国醒狮之乡”荣誉称号,2006年,遂溪醒狮入选国家级非物质文化遗产。200多年来,凡逢年过节、喜红庆典都用醒狮助兴,祈求平安吉祥,醒狮表演成为人民群众喜闻乐见的一项活动。
03
雷州石狗

雷州半岛的石狗文化,源于当地独具特色的民间信仰,是一种独特的汉族民间艺术创作。雷州石狗被称为散布汉族民间的“雷州兵马俑”。2008年,雷州石狗入选国家级非物质文化遗产名录。
04
吴川飘色

吴川飘色是一门集戏剧、音乐、美术、魔术、杂技及力学于一体的综合造型艺术,造型独特,艺术形式多样,一板飘色就像一座活动的小舞台,以其高、精、险、奇、巧而闻名于世,曾获民间艺术“山花奖”金奖及“创新奖”,被外国友人誉为“隐蔽的东方艺术”。2008年,吴川飘色入选国家非物质文化遗产名录。
05
雷州歌

雷州歌是广东雷州半岛地区劳动人民的精神食粮,是广东省四大民歌之一,以雷州话演唱。是记载着雷州半岛人民生存、劳动、生活的斗争史。2008年,雷州歌入选国家级非物质文化遗产名录。
06
湛江傩舞

湛江傩舞是古代湛江地区人民祭雷遣灾、祷神求安的一种传统舞蹈。湛江傩舞素有”舞蹈的活化石“,是由中原及闽南传入的古老生动,蕴含丰富,气氛热烈壮观,动作原始古朴。2008年,湛江傩舞入选国家级非物质文化遗产名录。
07
雷剧

雷剧,广东四大剧种之一,原名大歌班,起源于雷州半岛。雷剧是用闽南方言语系的雷州话演唱的民歌,因早期以雷州歌曲调为声腔,曾名雷州歌剧,是广东省雷州市地方传统戏剧。2011年,雷剧入选国家级非物质文化遗产名录。
08
吴川粤剧南派艺术

吴川是“中国民间文化艺术之乡”,更是南派粤剧的发源地。南派粤剧是广东西南部的高、雷、廉、琼下四府流行的粤剧流派,以粗犷朴实、勇武刚烈的风格著称,是粤剧艺术的一份珍贵的文化遗产。2014年,吴川粤剧南派艺术入选国家级非物质文化遗产名录。
如此看来
湛江国家级非物质文化遗产项目
有机会8+1

来源:南方+客户端、广东非文化物质遗产全媒体、湛江云媒
图片:记者张锋锋 李嘉斌、网络
原标题:《国家级!湛江这个项目入选了!》