

想好玩去哪里?
当然是
望城!望城!望城!
(重要的事,说三遍都不够~)
近日
在长沙市林业局、长沙市文化旅游广电局
共同发布的9条生态旅游精品线路里
望城景点占据其三

制图/王斌
看杜鹃花开,簇簇相连;探林壑幽深,溪水淙淙;赏山间枫叶,漫山红遍;攀梦幻雪山,雾凇奇观;游千年学府,寻文化之根;仰先辈故居,传红色基因;居民宿小屋,寄情山水间……来望城,带您远离城市喧嚣,享受林间恬静。
一起来看看是哪些景点
深受大家喜爱吧~
一、西线:西一线
▶串接区县(市):望城区、宁乡市
▶主题:探寻休闲文化之旅
西一线全长约77.5公里,依托沩山风景名胜区、金洲湖湿地公园,沿线多元化的旅游项目、森林乡村的绿色森林养生资源及特色乡村休闲项目,构成探寻休闲文化之旅。
沿途经过白箬铺镇光明村(蝴蝶谷、松鼠谷、贝拉小镇、特色民宿)——金洲湖湿地公园(沩水、金洲湖、金洲风雨廊桥、鳝鱼洲、状元楼、溜子洲、正农仿古街、美女山)——菁华铺乡陈家桥村(美丽屋场、油菜花田)——黄材镇石狮庵村(西周源文旅产业园)——沩山风景名胜区(沩山佛教文化区、青羊湖水上游乐区、黄材青铜文化区、千佛溶洞观光)5个核心景点。

▲蝴蝶谷


▲松鼠谷

▲贝拉小镇

▲慧润民宿
主要景点简介

二、北线:北三线
▶串接区县(市):开福区、望城区
▶主题:探寻森林康养之旅
北三线全长约15公里,依托青竹湖森林公园、北山森林公园、黑麋峰森林公园,沿线多个森林公园的自然生态景观、优质森林资源,构成探寻森林康养之旅。
沿途经过青竹湖森林公园(青竹湖、立新水库、天井山、白龙寺、雷将军行宫)——北山森林公园(花田、常家寨景区)——黑麋峰森林公园(仙麋湖、镜虚湖、西井亭、潇湘天池、“洞天福地”石、龙门幽谷、龙门胜景、黑麋峰星空茶园)3个核心景点。


▲黑麋峰森林公园



▲黑麋峰星空茶园
主要景点简介

三、北线:北四线
▶串接区县(市):望城区、宁乡市
▶主题:探寻古镇文化之旅
北四线全长约40公里,依托乌山森林公园和千龙湖湿地公园,沿线优美的自然生态景观、靖港和铜官窑特色小镇,构成探寻古镇文化之旅。
沿途经过乌山森林公园(瀑布川流、棋盘石、崖岩洞)——双江口镇五一村(沩江、沙河、稻花香里农耕文化园)——千龙湖国家湿地公园(农家乐、篝火晚会、浪漫星座岛、垂钓、蔬果采摘、团体拓展)——靖港镇(毛主席手迹馆、族谱陈列馆、江南民俗文物馆、恐龙化石馆、杨泗庙、宏泰坊、八元堂、陶承故居)——铜官古镇(书堂山、铜官窑)——茶亭镇静慎村(油菜花田、古塔)6个核心景点。




▲乌山森林公园


▲千龙湖国家湿地公园


▲靖港古镇



▲铜官古镇

陈飞/摄

▲茶亭镇静慎村
主要景点简介

四、西线:西二线
▶串接区县(市):岳麓区、宁乡市
▶主题:探寻红色文化之旅
西二线全长约62公里,依托岳麓山、橘子洲、花明楼等多个著名国家级景点,沿线深厚的湖湘文化底蕴、众多的爱国主义教育基地、丰富的人文景观和自然资源,构成探寻红色文化之旅。
沿途经过岳麓山风景名胜区(麓山景区、橘子洲景区、岳麓书院、新民学会)——花明楼风景名胜区(刘少奇同志故居、门楼广场、铜像广场、生平业绩陈列馆、文物馆、花明园)——灰汤镇(灰汤温泉)3个核心景点。


主要景点简介

五、东线:东一线
▶串接区县(市):浏阳市
▶主题:赏杜鹃康养之旅
东一线全长约65公里,依托大围山国家森林公园杜鹃花海、森林康养基地等特色,沿线景点的特色地质资源、优美水域环境和绿色森林养生资源,构成赏杜鹃康养之旅。
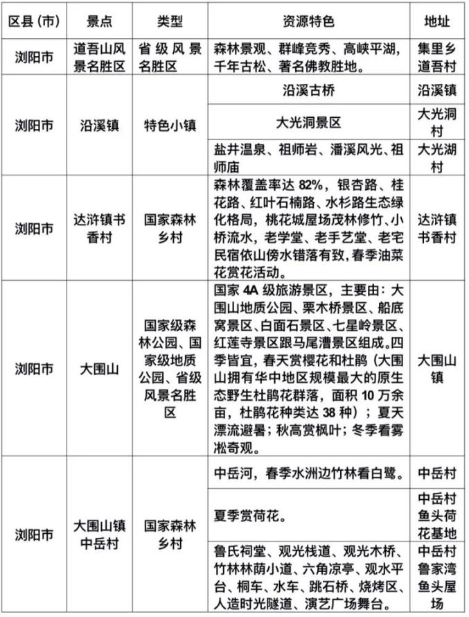
沿途经过道吾山风景名胜区(森林景观、群峰竞秀、高峡平湖,千年古松、著名佛教胜地)——沿溪镇(沿溪古桥、大光洞景区、盐井温泉、祖师岩、潘溪风光、祖师庙)——达浒镇书香村(银杏路、桂花路、红叶石楠路、水杉路、桃花城屋场、老学堂、老手艺堂、老宅民宿)——大围山(春天赏樱花和杜鹃,夏天漂流避暑,秋高赏枫叶、冬季看雾凇奇观)——大围山镇中岳村(中岳河、鲁氏祠堂、观光栈道、竹林林荫小道、六角凉亭)5个核心景点。

主要景点简介

六、东线:东二线
▶串接区县(市):浏阳市
▶主题:探寻乡村特色之旅
东二线全长约27公里,依托道吾山风景名胜区、浏阳河湿地公园、九华山等景区,沿线优美的森林景观和水域资源,构成探寻乡村特色之旅。
沿途经过道吾山风景名胜区(森林景观、群峰竞秀、高峡平湖,千年古松、著名佛教胜地)——浏阳河国家湿地公园(南车湾景区占地2400亩,包括湿地沙滩、浏阳最大筒车、露营基地等景点)——荷花街道牛石岭村(太阳星庙、观音堂、财神宫)——大瑶镇(九华山、南川河)4个核心景点。

主要景点简介

七:南线
▶串接区县(市):岳麓区、雨花区
▶主题:探寻湖光山色之旅
南线全长约22公里,依托洋湖、天际岭国家森林公园、石燕湖省级森林公园等景点,沿线丰富的珍稀动植物资源和特色旅游休闲项目,构成探寻湖光山色之旅。
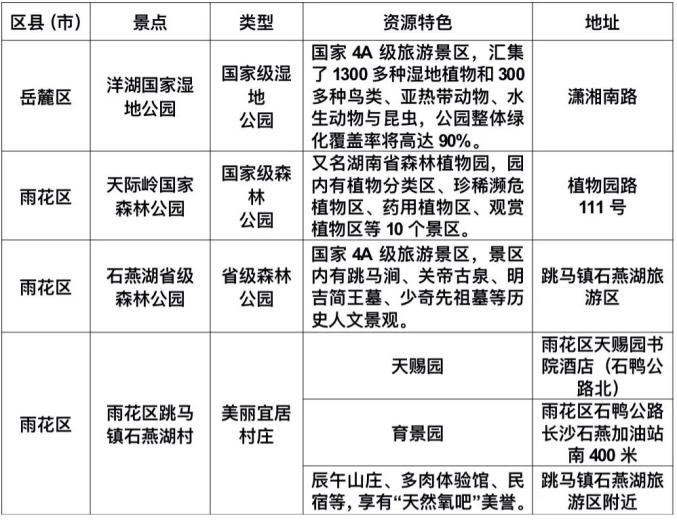
沿途经过洋湖国家湿地公园(汇集了1300多种湿地植物和300多种鸟类、亚热带动物、水生动物与昆虫)——天际岭国家森林公园(园内有植物分类区、珍稀濒危植物区、药用植物区、观赏植物区等10个景区)——石燕湖省级森林公园(跳马涧、关帝古泉、明吉简王墓、少奇先祖墓等历史人文景观)——雨花区跳马镇石燕湖村(天赐园、育景园、辰午山庄、多肉体验馆、民宿)4个核心景点。

主要景点简介

八、北线:北一线
▶串接区县(市):长沙县
▶主题:探寻网红景点之旅
北一线全长约32公里,依托大山冲森林公园的网红景点水杉林,沿线丰富的乡村旅游资源和绿色森林资源,构成探寻网红景点之旅。
沿途经过春华镇春华山村(葡萄、西瓜基地、春华渡槽、塅港乐和大院、捞刀河畔的沙滩公园)——大山冲森林公园(池杉情怀、茶园春波、金色大道、枫林秋色、活化石林、石壁天书、鸳鸯湖)、金井镇(湘丰茶园、三珍虎园、金井湖、石壁湖公园、130亩西山花海)3个核心景点。

主要景点简介

九、北线:北二线
▶串接区县(市):长沙县
▶主题:探寻特色小镇及森林之旅
北二线全长约49公里,依托松雅湖湿地公园和影珠山风景名胜区(森林公园),沿线优美的自然生态景观、高含量空气负氧离子和植物精气等生态因子的森林“天然氧吧”、开慧镇红色旅游资源,构成探寻特色小镇及森林之旅。
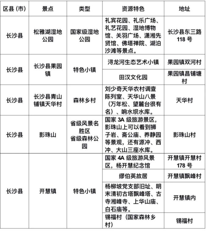
沿途经过松雅湖湿地公园(礼宾花园、礼乐广场、礼艺花园、湿地博物馆、关羽广场、潇湘先贤馆、佛塔禅院、湖泊沙滩)——长沙县果园镇(浔龙河生态艺术小镇、田汉文化园)——长沙县青山铺镇天华村(刘少奇天华农村调查陈列室、天华山八景)——影珠山风景名胜区(狮子岩、斋公庙、养静园等景观,还有源冲、西冲、大山三座水库)——开慧镇(杨开慧纪念馆、缪伯英故居、杨柳坡党支部旧址、明末清初古塔飘峰塔、古寺湘峰寺、上华山庙、白石庙、锡福村)5个核心景点。

主要景点简介

介绍完这么多
赶紧带上家人朋友们
一起出发呀~
好多人都说找不到我们了,为了第一时间收到推送,把我们设为“星标★”吧~

编辑|陈卓凡

原标题:《长沙生态旅游精品线路安排上了!望城正确打开方式是这样的……》