
国家药监局关于9批次检出禁用物质化妆品的通告(2020年 第82号)
在国家化妆品监督抽检工作中,经广东省药品检验所等单位检验,标示为珠海希恩化妆品有限公司等生产的蕾特恩祛痘精华霜等9批次宣称祛痘/抗粉刺类产品检出禁用物质(见附件)。
上述不合格产品相关企业违反了《化妆品卫生监督条例》等相关法规的规定。国家药品监督管理局要求广东省药品监督管理部门核实后依法督促相关生产企业对已上市销售的有关产品及时采取召回等措施,立案调查,依法严肃处理;要求广东、宁夏、青海、山西、安徽省(自治区)药品监督管理部门责令相关经营单位立即采取下架等措施控制风险,对发现的违法行为,依法予以查处。上述省级药品监督管理部门自通告发布之日起3个月内公开对相关企业或者单位的处理结果,调查处理情况及时在国家化妆品抽检信息系统中填报。
特此通告。
附件:9批次检出禁用物质化妆品信息
国家药监局
2020年12月9日
9批次检出禁用物质化妆品信息




国家药监局关于27批次不合格化妆品的通告(2020年 第83号)
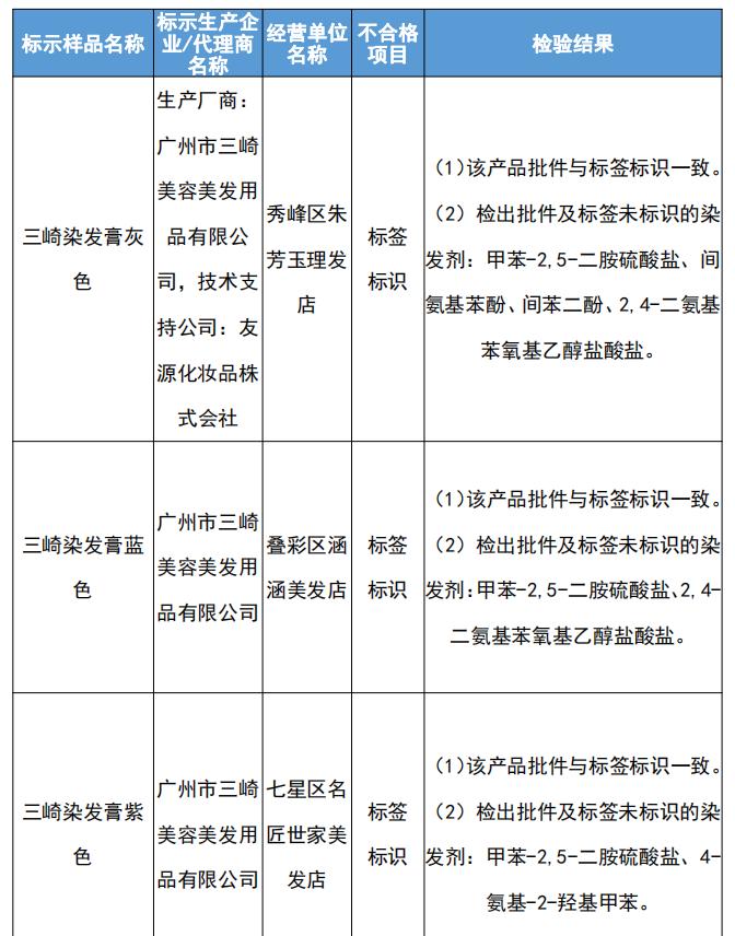
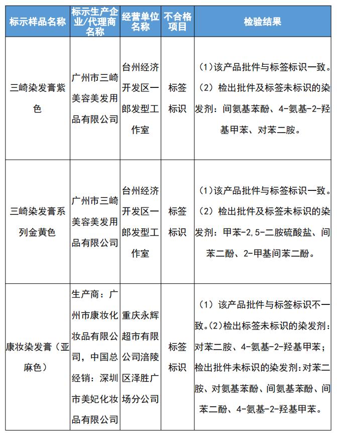
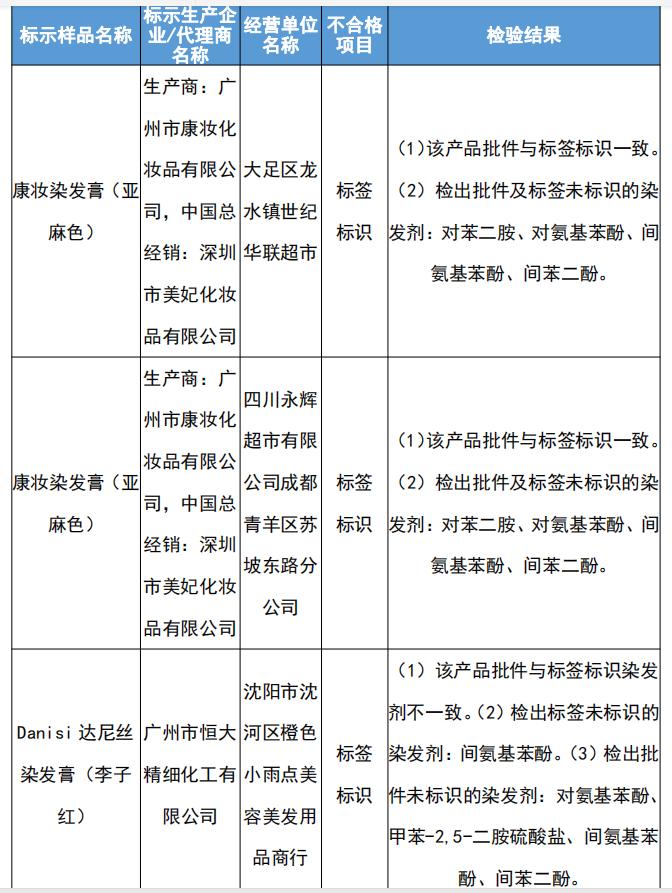
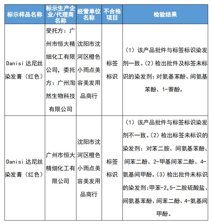
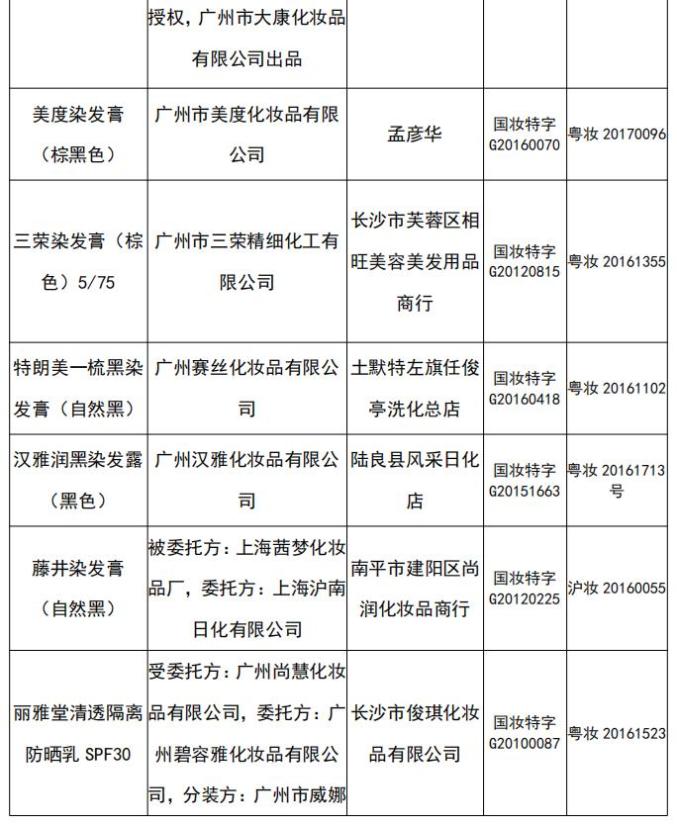
在国家化妆品监督抽检工作中,经辽宁省药品检验检测院等单位检验,标示为广州市景红达精细化工有限公司生产的景红达染发膏(金色)等27批次染发类产品不合格(见附件)。
上述不合格产品相关企业违反了《化妆品卫生监督条例》等相关法规的规定。国家药品监督管理局要求广东省药品监督管理部门核实后依法督促相关生产企业对已上市销售的有关产品及时采取召回等措施,立案调查,依法严肃处理;要求辽宁、贵州、云南、江西、浙江、江苏、广东、重庆、广西、四川(省、自治区)药品监督管理部门责令相关经营单位立即采取下架等措施控制风险,对发现的违法行为,依法予以查处。上述省级药品监督管理部门自通告发布之日起3个月内公开对相关企业或者单位的处理结果,调查处理情况及时在国家化妆品抽检信息系统中填报。
特此通告。
附件:27批次不合格化妆品信息
国家药监局
2020年12月9日
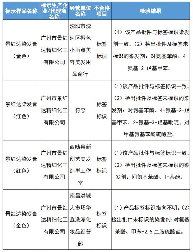
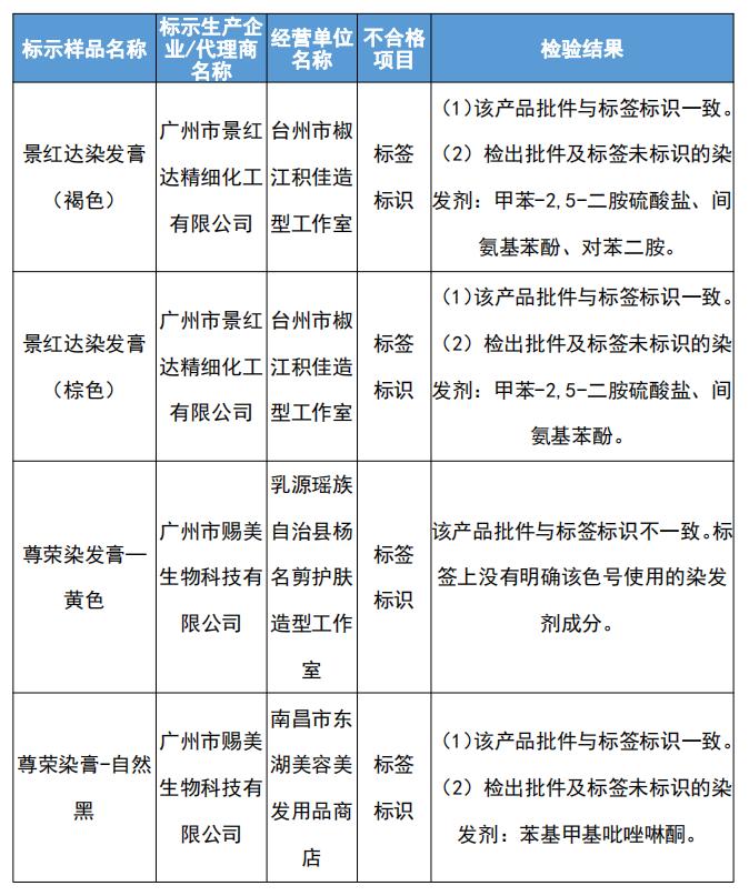
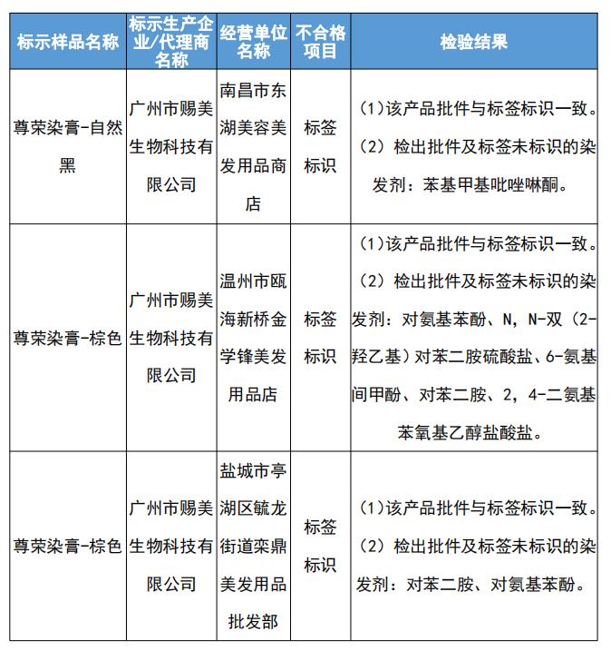
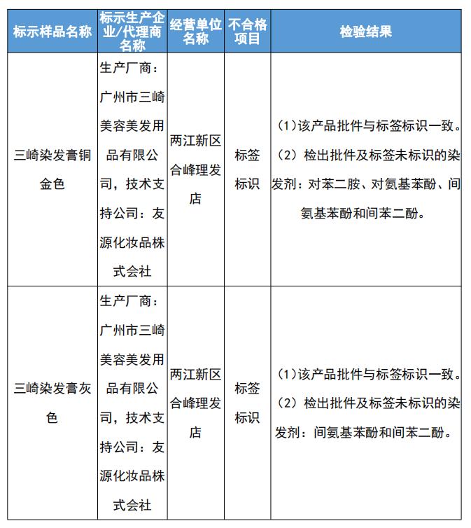
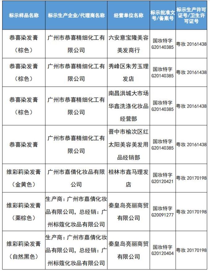
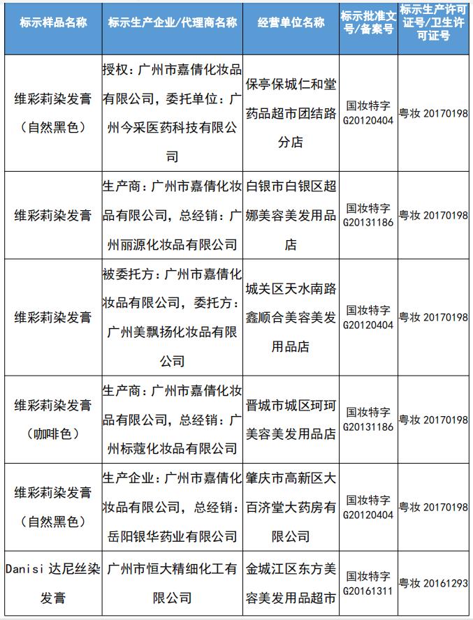
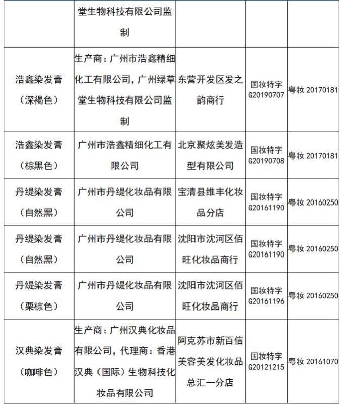
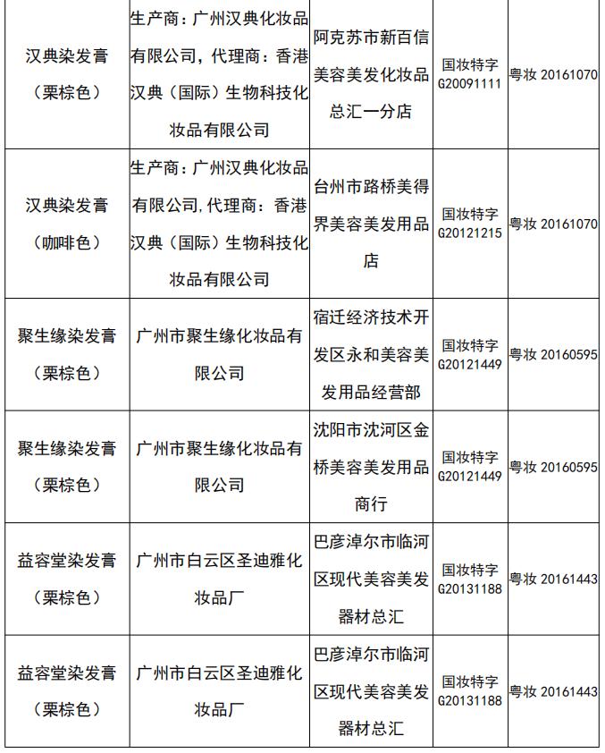
27批次不合格化妆品信息











国家药监局关于停止销售73批次假冒化妆品的通告(2020年 第84号)
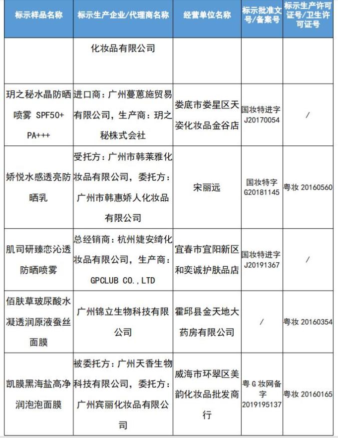
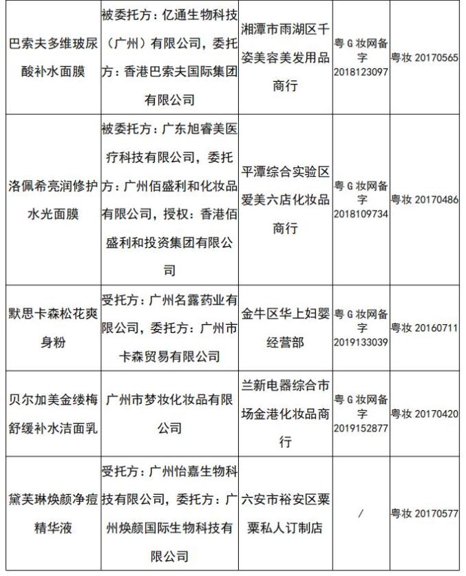
针对化妆品监督检查中发现的问题,经广东、上海、浙江省(市)药品监督管理部门调查核实,标示名称为首邦炫彩染发膏(自然黑)等61批次染发类产品,标示名称为丽雅堂清透隔离防晒乳SPF30等4批次防晒类产品,标示名称为佰肤草玻尿酸水凝透润原液蚕丝面膜等4批次面膜类产品,标示名称为默思卡森松花爽身粉1批次爽身粉类产品,标示名称为贝尔加美金缕梅舒缓补水洁面乳1批次护肤类产品,标示名称为黛芙琳焕颜净痘精华液等2批次祛痘/抗粉刺类产品为假冒产品(见附件)。
为保障公众用妆安全,净化化妆品市场环境,依据《国务院关于加强食品等产品安全监督管理的特别规定》《化妆品卫生监督条例》等法规规定,国家药品监督管理局要求各省、自治区、直辖市药品监督管理部门责令相关经营企业立即停止销售上述假冒化妆品,深查深究其进货渠道,发现违法行为的,依法严肃查处,涉嫌犯罪的,及时移送公安机关。
特此通告。
附件:73批次假冒化妆品信息
国家药监局
2020年12月9日
73批次假冒化妆品信息













— end —
小贴士:
面对越来越复杂的市场监管领域,你是否需要免费的市场监管相关资料?你是否需要免费的市场监管视频培训课程?
如果你需要,可以关注我们产品可靠性报告公众号,即可获得。
更多资讯:
▲点击图片即可了解▲
▲点击图片即可了解▲
▲点击图片即可了解▲
来源:国家药监局、广东省化妆品质量管理协会
申明:文章不代表平台立场、也不具有法定效力,仅供交流学习,如有侵权请联系删除,谢谢!
本期主编:李俊
《产品可靠性报告》是国家市场监管总局主管,中国质量报刊社主办,在国内外公开发行的国家一级期刊;我们将围绕汽车及周边产品、10类重点消费品及民生关切度高的消费品为消费者的购买决策提供参考,为行业扶优治劣提供有力依据。
原标题:《国家药监局最新发布多批不合格化妆品和假冒化妆品清单》