近日
多位网友留言咨询
因工作调动定居我市
如何办理异地车辆迁入业务?
还需要去原注册登记地
办理提档吗?
按照公安交管
“放管服”新措施相关规定
全国范围内已全面推行并实施
非营运小微型载客汽车
档案电子化网上转递
今天就和大家分享
车辆异地转籍的
相关政策及业务流程

明 确 概 念
☆ 什么是车辆电子化转籍?
机动车所有人因住所在城市间迁出、迁入的,可以直接到车辆迁入地车辆管理所申请并办理机动车转籍登记,无需再回迁出地验车、提取纸质档案。

☆ 电子化转籍的特点
转籍档案网上传递
转籍验车一次完成
电子化转籍的便利
省事
两次查验▷一次查验
省力
两次往返▷一次办结
省时
网上申请,就近办理
电子化转籍的要求
☆ 车型
小客车转籍信息网上转递适用对象是非营运小型载客汽车、非营运微型载客汽车(包含营转非、出租转非、预约出租转非),其他机动车仍需要按照《机动车登记规定》执行。
☆ 住所
迁入车辆所有人需持转入地身份证或有效期内的居住证,且迁入前后车主不变。
☆ 排放标准
迁入我市的省外车辆,需符合“国六”及“国六”以上排放标准。

车辆电子化转籍业务流程
“交管12123”申请
01
登录

△点击图片放大观看
注:用户可以为已备案的本人非营运小微型载客汽车办理机动车转籍申请业务。
02
申请

△点击图片放大观看
03
提交

△点击图片放大观看
04
进度查询

△点击图片放大观看
注:当【办理完成】图标亮起时,代表业务受理成功。
携 带 资 料
★ 机动车所有人身份证明(原件)
★ 《机动车登记证书》(原件)
★ 机动车行驶证(原件)
★ 申请转籍的机动车
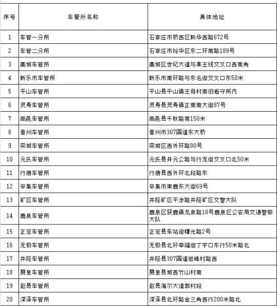
办 理 地 点
市级车管一、二分所
各县(市)车管所
↓↓↓

△点击图片放大观看
业 务 流 程
1查验车辆
2业务受理
3缴费制牌制证
4业务办结

投 票 方 法
手机识别下图二维码
进入
“服务热线”类110指挥中心
“服务管理”类车管一、二分所
市内交警大队、警务站
共五个参评单位
恳请您投上满意的一票
(每人仅需投一票)
感谢大家的支持
责编丨通通
编审丨阿楠
监制丨钧令

点分享
点点赞
原标题:《庄警课堂丨非营运小微型载客汽车 电子化转籍这么办!》