
据健康成都官微今日发布消息,截至12月13日24时成都市郫都区本土疫情累计确诊11例,无症状感染者2例。

目前成都市中风险地区共5个,分别为:
郫都区(4个):郫都区郫筒街道太平村、郫都区唐昌镇永安村8组、郫都区郫筒街道菠萝社区中铁奥维尔二期及三期、郫都区犀浦街道犀池社区二组。
成华区(1个):成华区崔家店华都云景台小区
据健康四川官微今日发布消息,12月13日0-24时,四川新增新型冠状病毒肺炎确诊病例3例(均为境外输入),12月13日0-24时,全省新增无症状感染者4例(均为境外输入)。
新增境外输入确诊病例3例
患者1:女,28岁,中国籍。从德国乘CA432次航班于12月7日抵蓉,入境后即集中隔离。12月13日因新冠病毒核酸检测阳性,胸部CT检查结果异常,诊断为确诊病例,转送至定点医院隔离治疗。
患者2:女,37岁,中国籍。从德国乘CA432次航班于12月11日抵蓉,入境后即集中隔离。12月13日因发热、咳嗽,新冠病毒核酸检测阳性,胸部CT检查结果异常,诊断为确诊病例,转送至定点医院隔离治疗。
患者3:男,47岁,中国籍。从埃塞俄比亚乘ET636次航班于12月10日抵蓉,入境后即集中隔离。12月13日因新冠病毒抗体IgM、IgG检测阳性,胸部CT检查结果异常,诊断为确诊病例,转送至定点医院隔离治疗。
新增境外无症状感染者4人
无症状感染者1:男,24岁,中国籍。从埃及乘3U8392次航班于11月28日抵蓉,入境后即集中隔离。12月13日因新冠病毒核酸检测阳性,诊断为无症状感染者,转送至定点医院隔离治疗。
无症状感染者2:男,37岁,中国籍。从加纳出发,经埃及乘3U8392次航班于12月12日抵蓉,入境后即集中隔离。12月13日因新冠病毒核酸检测阳性,诊断为无症状感染者,转送至定点医院隔离治疗。
无症状感染者3:男,51岁,中国籍。从科特迪瓦出发,经埃及乘3U8392次航班于12月12日抵蓉,入境后即集中隔离。12月13日因新冠病毒核酸检测阳性,诊断为无症状感染者,转送至定点医院隔离治疗。
无症状感染者4:男,51岁,德国籍。从德国乘CA432次航班于12月11日抵蓉,入境后即集中隔离。12月13日因新冠病毒核酸检测阳性,诊断为无症状感染者,转送至定点医院隔离治疗。
上述确诊病例及无症状感染者居住的隔离点环境已进行消毒,密接人员均处于隔离观察状态,核酸检测均为阴性。
那么近期,
对于需要从成都来宜宾的人员
是否需要提前准备核酸检测证明
行程应该如何安排,防疫措施有哪些?
此前,宜宾市疾控中心发布了相关公告和提醒——
一、11月23日以来,与成都市郫都区新冠肺炎患者和无症状感染者行动轨迹有交集的人员,应主动向所在社区(村居)、单位报备相关情况,主动配合当地政府疫情防控措施,接受相应的健康管理,按要求进行核酸筛查等检测。
二、即日起,市民朋友从成都市郫都区等疫情中高风险区乘坐火车、大巴、私车等交通工具入(返)宜时,要主动配合健康码查验,返回后主动向所在社区报备,实行隔离医学观察,不参加集体性活动,一旦出现发热、咳嗽等可疑症状,应立即做好个人防护到就近的医疗机构发热门诊就医,并如实报告相关旅居史和接触史等。
三、广大市民要及时关注国内疫情中高风险地区的动态变化及各地确诊病例行动轨迹。如无必须,近期最好不前往成都市郫都区等疫情中高风险区;必须要前往的,请提前了解当地疫情防控要求并做好个人防护,准确记录活动轨迹,返回宜宾后要主动配合我市疫情防控相关措施。
四、全市各级各类医疗机构和发热门诊在接诊时,要重点询问患者有无成都市郫都区等疫情中高风险区旅居史等相关情况。
五、农贸、超市、快递、冷链物流等重点场所从业人员要加强健康监测,做到每日自我健康监测、工作时佩戴个人防护用品、与顾客保持一定距离、保持手卫生等,积极配合相关部门落实防控措施。如出现发热、咳嗽等可疑症状,立即报告并就医。
六、广大群众到超市或农贸市场购物时,要加强个人防护,戴好口罩,避免皮肤直接接触可能被污染的冷链产品,如需接触可使用一次性塑料袋反套住手挑选冷冻冰鲜食品。接触后及时用肥皂或洗手液清洗双手,洗手前双手不碰触口鼻眼。
七、请广大市民朋友增强个人防护意识,保持安全社交距离,科学规范佩戴口罩(尤其是在乘坐公共交通工具和出入公共场所时)、坚持勤洗手、常通风、不扎堆、不聚会等良好卫生习惯,倡导健康的生活方式。
八、如出现发热、咳嗽、腹泻、乏力等症状,应佩戴好口罩,及时到就近的医疗机构发热门诊进行排查和诊疗,就诊时主动告诉医生自己近期的活动情况及接触史。就医过程尽量避免乘坐公共交通工具。
九、保持清醒头脑,提高辨别能力,不造谣、不信谣、不传谣,共同营造科学防治、理性应对的社会氛围。
宜宾新冠病毒核酸检测机构信息▼
兴文县疾病预防控制中心
兴文县古宋镇香山东路36号
电话:0831-8833340
(主要承担疫情防控任务)
兴文县人民医院
兴文县古宋镇中山街211号
电话:0831-8826194
兴文县中医医院
兴文县古宋镇河滨路1号
电话:0831-8834204
南溪区中医医院
南溪区正信路三段450号
电话:0831-3324271 ;0831-3335881
南溪区疾病预防控制中心
南溪区南溪街道松山路455号
电话:0831-3839903
(主要承担疫情防控任务)
宜宾市第六人民医院
叙州区柏溪育才路2号
电话:0831-6203572
宜宾市第四人民医院
宜宾市叙州区外江路2号
电话:0831-2310064
叙州区观音镇中心卫生院
宜宾市叙州区观音镇中心卫生院
电话:18227265223
宜宾市疾病预防控制中心
宜宾市叙州区利民路17号
电话:0831-2222000
(主要承担疫情防控任务)
宜宾市叙州区疾病预防控制中心
叙州区柏溪街道佑之路德政街141号
电话:0831-7822680
(主要承担疫情防控任务)
屏山县疾病预防控制中心
屏山县聚福路17号
电话:17783471230
(主要承担疫情防控任务)
屏山县人民医院
屏山县金沙江大道1号
电话:0831-5880124
江安县中医医院
江安县江安镇环城路绕城路西段800号
电话:0831-2633781
江安县疾病预防控制中心
江安县江安镇竹海大道712号
电话:0831-2628460
(主要承担疫情防控任务)
江安县人民医院
江安县江安镇南外街54号
电话:19183117837
珙县疾病预防控制中心
珙县巡场镇狮子街50号
电话:0831-4318148
(主要承担疫情防控任务)
宜宾市矿山急救医院
宜宾市珙县巡场新桥街
电话:0831-4051516
珙县人民医院
珙县巡场镇滨河西街南一段36号
电话:0831一3963202
筠连县疾病预防控制中心
筠连县煤都大道爱民街83号
电话:0831-7725120
(主要承担疫情防控任务)
筠连县人民医院
筠连县筠连镇煤都大道文峰路
电话:0831-7721753
宜宾市第一人民医院
宜宾市翠屏区文星街65号
电话:0831-8213131
宜宾市第二人民医院
宜宾市北大街96号
电话:0831-8224380
翠屏区疾病预防控制中心
宜宾市叙州区金沙江大道水竹林路
电话:0831-2163037
(主要承担疫情防控任务)
宜宾市第三人民医院
翠屏区李庄镇园区管委会纵1路
电话:0831-2443532
长宁县疾病预防控制中心
长宁县长宁镇泽鸿路218号
电话:0831-4629633
(主要承担疫情防控任务)
长宁县中医医院
长宁县长宁镇竹海路一段128号
电话:0831-4622023
长宁县人民医院
长宁县长宁镇竹海路三段65号
电话:0831-4626060
高县疾病预防控制中心
高县文江镇中心街234号
电话:0831-5285609
(主要承担疫情防控任务)
高县人民医院
高县庆符镇硕勋中路223号
电话:0831-5367383
如需出川
一定要看
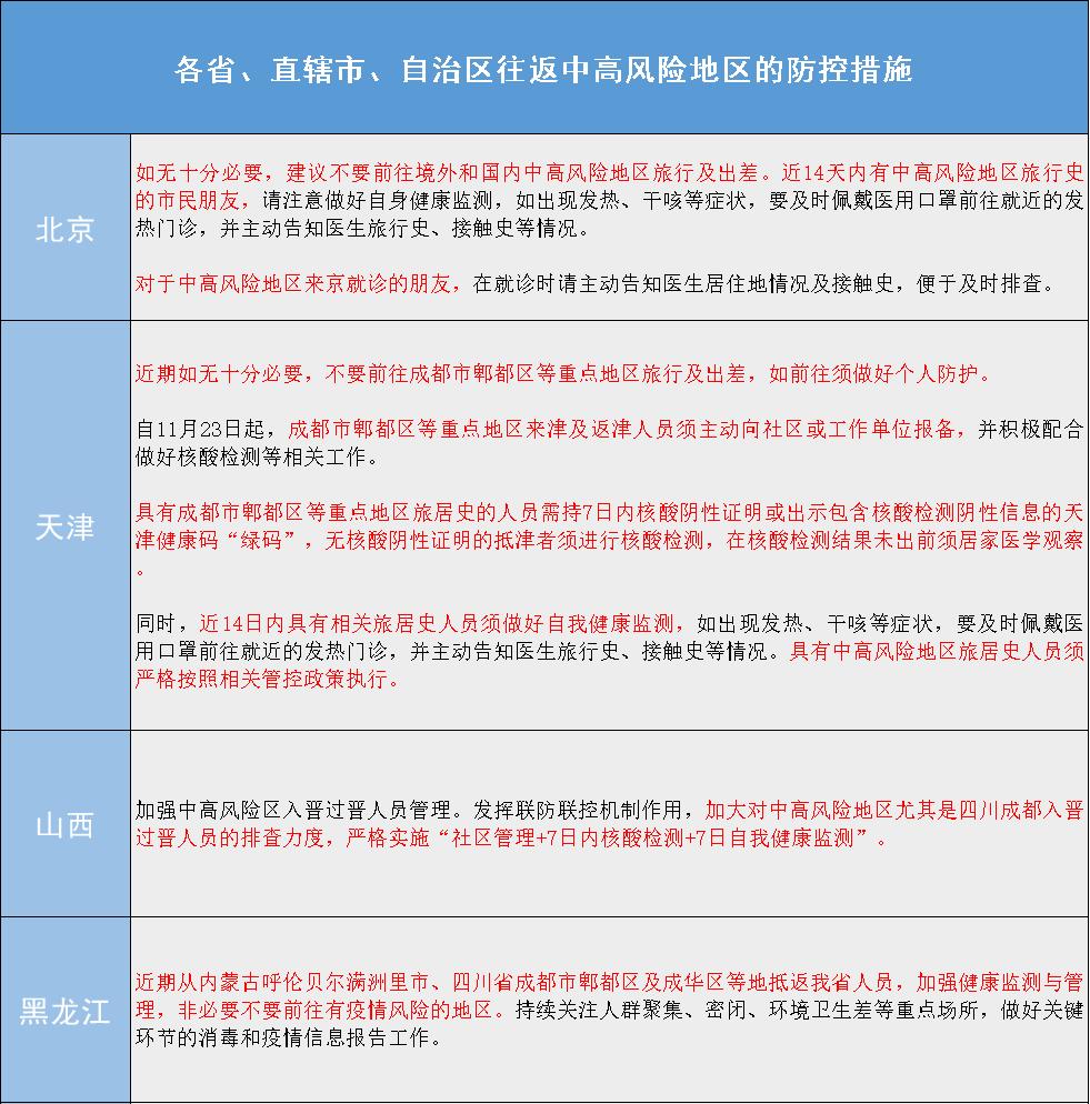
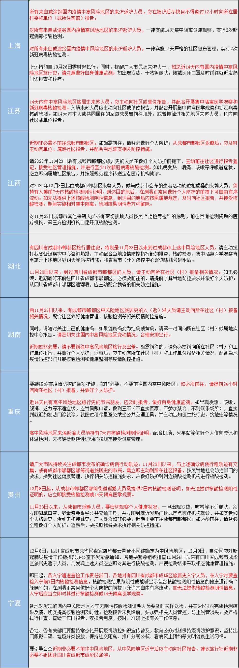
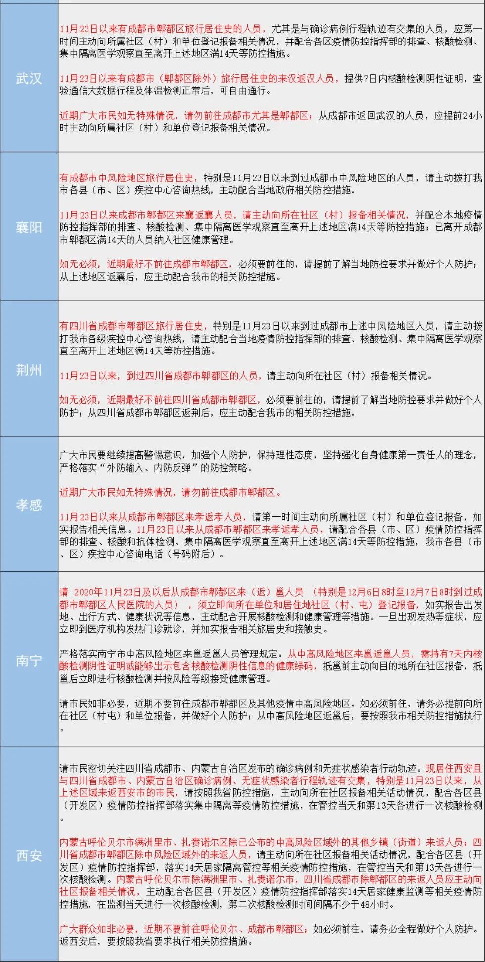
日前,北京、天津、山西、黑龙江等省、直辖市、自治区疾控相关部门,都发布了关于往返中高风险地区相关的防控措施。
如果你需要出川,一定要看——
点开查看大图��




温馨提示:本文为不完全统计,建议各位前往其他省市前咨询当地卫健委等相关部门。
识别下方二维码
原标题:《从成都回宜宾防疫措施有哪些?快速了解!》