12月10日0-24时,成都新增新型冠状病毒肺炎确诊病例4例(均为本地病例),无症状感染者1例。
图示为截止12月10日22时的病例关系图
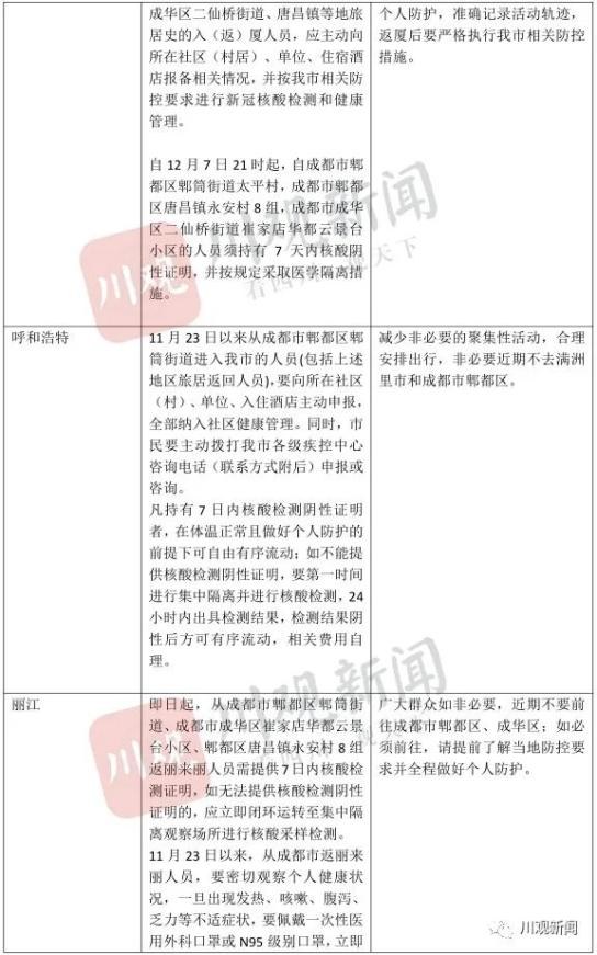
“现在能来成都吗?”
“从成都去外地要隔离吗?”
不少网友提出了这样的疑问
基于此,经整理发现
北京、上海、江西、湖南、湖北、河南
等多地疾控中心
已向市民朋友发布了
往返中高风险地区的防控措施
最近需要出入成都的小伙伴
应该做什么相应准备?
出行前是否得提前做核酸检测?
请看出行指南!
(点击图片可放大)



广州、武汉、西安、南宁、厦门、丽江
等城市也发布了相应提示
有出行计划的小伙伴
一定要先看清楚防疫要求再动身!




*本文为不完全统计,建议各位前往其他省市前咨询当地卫健委等相关部门
此外,饮食方面也需多注意
本次疫情源头尚未确定
“人传人”、“物传人”均有可能
请做好自我保护措施!
成都疾控:警惕新冠病毒“物传人”!但大家不必过于紧张
最迟明年春节后
广大普通市民就
都可享受新冠疫苗接种啦!
四川12类人群优先接种新冠疫苗 ,普通人群预计春节后可接种(详细)
文章来源:四川日报、川观新闻、成都发布
主管:成都市司法局
总编:唐洪春 主编:张娅
原标题:《成都去外地需要隔离吗?北京、上海、重庆等多地往返政策了解一下→》