中关村科学城总工会
服务职工 传播工会声音

申报攻略

哪些参保人员可申请异地就医
①退休异地安置的参保人员。
退休后在异地定居并迁入户籍的人员。比如回原籍居住的退休知青,退休前在工作地参保,现在退休回原籍居住了。
②单位长期派驻外地工作的参保人员。
用人单位派驻异地工作的人员。比如有一些驻外的办事处,这些员工长期在外面工作。
③在外省市长期居住或就读的参保人员。
在异地居住生活且符合参保地规定的人员。比如北京参保人王阿姨随子女居住天津,帮助带孩子的老年人。
④因病情需要转往外地就医的参保人员。
因当地医疗机构诊断不了或者可以诊断,但是治疗水平有限,需要到外省就医的患者。
如何办理跨省异地就医备案
符合本市基本医疗保险(包括城镇职工医保和城乡居民医保)规定的异地安置退休、单位长期派驻外地工作、异地长期居住人员通过单位(无单位的通过参保地社保所)到所属辖区社会保险经办机构办理备案;转外就医人员由本人或被委托人到所属辖区医疗保险经办机构办理备案。
若备案的异地居住地、定点医院、联系电话等信息发生变更,或转外就医参保人员在异地医疗期间需再次转院或入院实行直接结算时,需再次向所属辖区社会保险(医疗保险)经办机构申请办理备案。

①本人社会保障卡;
②《北京市基本医疗保险跨省异地就医住院医疗费用直接结算备案登记表》/《北京市基本医疗保险跨省异地就医医疗费用手工报销备案登记表》/《河北燕达医院跨省异地就医医疗费用实时结算备案登记表》(登陆“北京市医疗保障局官网”,在网站首页的“常用下载”模块下载);
③本人银行卡复印件(非必需,仅在系统中无参保人委托代发银行信息时需要);
④《北京市基本医疗保险转外就医备案表》(非必需,仅在参保人员办理转外就医备案时所需,在本市定点医院领取,信息需填写完整)。
异地就医费用报销方式
目前本市参保人员跨省异地就医费用报销,主要有两种方式。
1)异地就医直接结算
异地就医直接结算,包括两种情况。
①国家跨省异地住院医疗费用直接结算;
②京津冀跨省异地就医普通门(急)诊医疗费用直接结算。办理以上跨省异地就医直接结算备案的参保人员在本人备案的外埠定点医院发生的医疗费用,可以直接结算、实时报销。
2)异地就医手工报销
办理跨省异地就医手工报销备案的参保人员,在本人备案的外埠定点医院发生的医疗费用需全额垫付,回京后再进行手工报销。
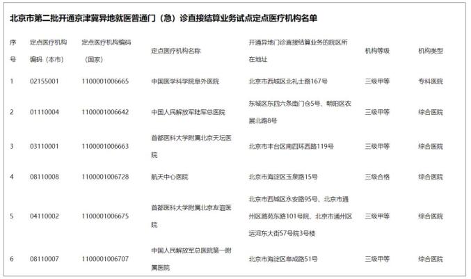
京津冀直接结算试点机构名单




原标题:《京津冀异地就医!费用结算攻略来了!》