12月的西安
随着地铁施工围挡逐渐拆除
地铁5、6、9号线各车站相继亮相
牵动着每一位西安市民的心
今天
大家期待的西安地铁6号线一期
亮相了!
崭新的蓝白色调站厅
富有流线设计的拱形吊顶
可实现市民自助票务处理、咨询的智慧车站
……
12月7日9时许
备受市民关注的地铁6号线列车驶入科技路站
车厢内的座椅和手环为淡雅的紫色
橙黄色的爱心座椅具有加热功能
车门上方的LCD显示屏
预告着抵达下一站所需的时间
不论是站台还是列车都充满着浓浓的科技感

地铁6号线紫色车厢淡雅清新
从列车外观来看,6号线列车与已运营线路基本相同,车身腰线使用线路标识色“星空蓝”,车内装饰部分以淡雅的紫色为主,车内设有专门安置固定轮椅的地方。不同的是,6号线列车车门上方采用LCD显示屏,不仅可以展示整体线路、运行状态这些基本信息,还能预告列车抵达下一站所需的时间,展示当前车厢置于站台的位置,以及站台层扶梯、直梯与洗手间的位置等,这些贴心的提示将给市民乘客带来更便捷的乘车体验。


作为最后一条穿越明城墙的线路,西安地铁6号线与1、2、4号线形成“井”字型格局。6号线一期工程为西南至东北走向,线路总长约20.1公里,贯穿高新区,连通长安、碑林及雁塔区,线路南起西安南站,北到西北工业大学站,共设车站15座(含换乘站6座)。车辆采用B型车,6辆编组,最高运行速度80公里/小时,一期计划投入25列电客车。


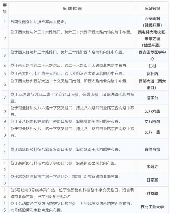
受国铁西安南站建设影响,地铁6号线先期计划开通西安国际医学中心、仁村、郭杜西、西部大道(西太路口)、造字台、丈八六路、丈八四路、丈八一路、省体育馆、木塔寺、甘家寨、科技路、西北工业大学等13座车站,共计15.6公里。


省体育馆站可实现“同台”换乘
随着列车平稳行驶,不一会儿便抵达6号线省体育馆站,步入站厅层,映入眼帘的便是超高的拱形吊顶,白色与蓝色的线条相互交织,之间配有明亮的灯带,给人一种宽阔明亮的视觉感受。据车站工作人员介绍,6号线装修以“古今长安”为主题,车站的内部装修,借鉴了中国传统古建屋脊的造型,注重梁柱结构构造的表达,打破传统吊顶低平的感观效果,最大限度提升建筑空间高度,尽量减小乘客压抑感。

值得一提的是,6号线省体育馆站为双岛四线换乘站,未来可实现与8号线同台换乘。从省体育馆站换乘流线图来看,车站中间敷设6号线,外侧敷设8号线,两线地铁列车上、下行方向乘客共用同一站台,可实现两条地铁同层“零距离”换乘,市民不需要再上下楼梯,极大方便了市民乘客的出行。此外,6号线也是目前西安已运营地铁线路中,公共区竖向空间高度最高的一条地铁线路。


首个地铁智慧车站亮相郭杜西站
记者了解到,西安地铁首次在郭杜西站采用智慧车站,通过客运组织、设备运管、乘客服务、人员管理四个业务板块全面提升运营自动化与智能化。“6号线采用智慧安检系统,设置了可而实现市民自助票务处理、咨询、导航等功能的智慧客服中心,减少了站务人员,提高了安检级别,为乘客带来更安全便捷的体验。”地铁6号线工作人员介绍道。

在郭杜西站,记者看到一个开放式的智慧客服中心,以及一台有语音提示功能的电子客服,可提供票务查询、站点查询等服务。如市民遇到刷卡、扫码闸机门未打开的情况,可在该系统进行操作,将不需要求助人工即可处理,未来该电子客服还将实现智能语音对话功能。
此外,郭杜西站还打造了智慧安检系统,在安检入口加装了能测温的安检门,以替代以往的人工安检。同时,供行李通过的检测仪出入口加装了监控,确保市民乘客的财产和人身安全。

值得一提的是,在进出入闸机口,新增的残疾人进站通道十分贴心。记者了解到,残疾人乘车只需在智能客服中心使用“身份证、掌纹、现场拍照”三步注册,就可实现刷脸,刷手进站,不用再前往票务中心使用证件购票。同时,为了减少乘客和行李被闸机夹住的情况,6号线沿线所有站点出入站闸机,由原来的扇形闸机更换为拍打式闸机。

开通后将缓解高新区交通压力
作为填补我市西南片区地铁空白,缓解西太路、锦业路及高新路沿线交通出行压力,地铁6号线一期正紧张有序地进行列车试运行工作。“目前6号线试运行进展顺利,站内运营相关设施设备均已投入使用,人员配备培训工作已完成,各项开通前准备工作正有序开展。”西安地铁6号线国际医学中心站站长弥刘峰介绍道。

经过一上午搭乘体验,6号线列车行驶平稳,各站点运营人员指引有序,单程需花费30多分钟。待本月底,6号线正式开通运营后,未来高新区软件园等沿线上班族们,将不再忍受早高峰拥堵的车流,西高新立交,太白南路的交通压力也将得到缓解,长安区居民进城的道路将更加通畅。
地铁6号线一期车站位置及名称

注:因国铁西安南站尚未正式命名,“西安南站”为暂定名称。
供稿:文/西安报业全媒体记者 郭沛然
图/首席记者 王健 李明
编辑丨豆汁儿 审核丨司源
出品:©西安报业传媒集团
喜欢此内容的人还喜欢
原标题:《惊喜满满!西安地铁6号线亮相!座椅的这个功能亮了》