原创 徐红 科创板日报


日前,江苏省完成第四轮医用耗材联盟带量采购谈判。此次联盟带量采购的品种包括干式胶片和吻合器,根据官方公布的谈判结果,其中吻合器平均降幅达到83.93%,最高降幅96.29%。
江苏是高值医用耗材集采地方试点的先行省份,以冠脉支架为第一枪,后不断拓展至神经科、眼科、骨科、普外科等其他多个门类,目前已完成三轮带量采购。
吻合器是临床上使用的替代传统手工缝合的设备,主要工作原理是利用钛钉对组织进行离断或吻合,类似于订书机,产品可广泛用于心胸外科、胃肠外科、肝胆脾胰外科、普外科、泌尿外科等手术领域。据官方统计,江苏省平台现注册吻合器生产企业总计112家,其中有销售的吻合器企业76家,年销售金额约13亿元。
据了解,由于江苏是国内吻合器使用量较大的省份之一,加上省内集中了全国百分之七十以上的吻合器生产企业,因此此次集采很受业内重视。
“从成本核算的角度来说,自己家门口的生意总是最划算的。”在30日的集采谈判现场,一位企业人士这样向《科创板日报》记者表示。
值得一提的是,近日市场有传言称,继第一批血管介入类、非血管介入类、起搏器类、眼科类产品之后,有关部门已经展开对第二批国采高值医用耗材的数据采集和价格监测工作,主要涉及人工髋关节、人工膝关节、除颤器、封堵器、骨科材料、吻合器等品种。
第一批血管介入类的冠脉支架国采已在11月初完成,这也是首个进行国家带量采购的高值医用耗材品种,市场推测,下一个可能会进行国采的品种或将在人工髋关节、人工膝关节、除颤器、封堵器、骨科材料、吻合器几个品种中产生。
吻合器生产大省推进集采
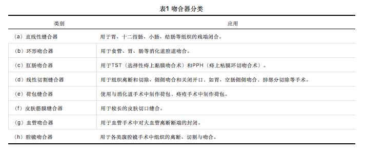
根据手术方式的不同,吻合器可以分为开放式吻合器和腔镜吻合器(用于微创手术);按照结构和功能的不同,吻合器则主要可以分为直线性吻合器、环形吻合器、线性切割吻合器、荷包吻合器、皮肤筋膜吻合器、血管吻合器等类型。

中国吻合器市场逐年上升。据统计,其市场规模已由2014年的36亿元增加至2019年的107亿元,年增长率为17%,其中腔镜吻合器增长速度更是超过了30%。截至目前,国内腔镜吻合器销量已经超过开放式吻合器。
市场竞争格局方面,目前国内整个吻合器市场仍由外资主导,2019年进口吻合器占据整体市场的70%左右。其中,腔镜手术吻合器由于技术水平较高,因此进口替代率最低,外资品牌市场占比超过85%。而在开放吻合器领域,国产品牌经过多年的努力已经获得了50%的市场份额,进口和国产价格趋近,进入红海竞争。

据记者了解,在江苏之前,今年8月,重庆、云南、贵州、河南四省联盟亦联合进行了吻合器的带量采购,而不管是江苏还是四省联盟,这两次集采的吻合器品种均是开放式吻合器。
对此,有业内人士认为,由于开放式吻合器并非目前临床使用主流品种,市场用量亦不及腔镜吻合器,因此部分企业或中标意愿不强。
“他们可能会觉得为了一个省把价格拉太低也没意思。”对方表示。
江苏吻合器集采包括管型/端端吻合器、痔吻合器、开放直线型切割吻合器及钉匣三种,年度约定采购量分别为36,398、9,629和40,817个(约定采购量为年度采购量的80%),采购周期2年。
据业内人士称,与四省联盟集采较为不同的是,此次江苏集采对投标企业设置了更为严苛的准入门槛。集采文件显示,江苏按照产品在省平台采购量的大小,将每一品类又分成了“占比 ≥8%”、“占比<8%且≥1%”、“占比<1%”三个竞价组。这也意味着,如果产品在江苏省内的销量较小或者没有销量,那么也就没有了参与此次集采的资格。



“渝贵云豫四省联盟集采对参与投标的企业设置了相对低的准入门槛,因此最后中标的有不少是此前名不见经传的小企业,并且为了借集采机会抢占市场份额,他们的出价都非常低。”对方告诉记者。参与的企业数量更少了,竞争或许也就没那么激烈了,因此在集采开标前的交流中,上述人士认为江苏集采的降价幅度或会小于四省联盟集采。
然而,事实却并非如此。
平均降幅超80%
吻合器进入百元低价时代
在8月的渝贵云豫四省联盟集采中,所有吻合器产品分成18个分组,最终31个产品确定为拟中选产品,平均降幅达73.13%,最高降幅为97.76%。当时,最令人震惊的一幕便是,有产品价格直接从5500元降到了120元的低价。
而在这次的江苏集采中,吻合器降价势头更甚,平均降幅达到83.93%,最高降幅96.29%。与此同时,根据当天记者在现场所了解的情况,3大吻合器品类的9个分组中,报出百元低价的企业比比皆是。
“如果降幅没有80%,那基本就和中标无缘。”痔吻合器3组的谈判结束后,一位参与谈判的企业人士告诉记者。据称,该企业以200多元的价格中标,这个价格在其所在组所有中标价格中是仅次于最低价的次低价。
“因为这次是从最低价开始取每组的几名,所以中标最高价和最低价相差也并不大。”他又表示。
据此可以推测,如果一组中有一个百元中标价,那其他必定也都是百元价格。也因此,随着个竞价组谈判结束,相关人员陆续出场,“惨烈”也几乎成了每个人的感慨。
分具体公司来看,此次江苏吻合器集采涉及到的上市公司主要有天臣医疗(688013.SH)、威高股份(01066.HK)、乐普医疗(300003.SZ)等几家。
其中,威高股份战绩最佳,公司喜获大满贯(3中3),全资子公司山东威瑞外科两款竞标产品均中标(痔吻3组、直线切割3组)、控股子公司威海威高富森也有一款产品中标(管型3组)。
天臣医疗在三个集采品类中均有产品参与竞价,但最后中标的是一款开放直线型切割吻合器(1组,4家中3);乐普医疗旗下江苏博朗森思、常州伊沃特、常州瑞索斯、无锡博康4家公司共8款产品参与了此次集采竞标,最终是常州瑞索斯的两款产品中了标(痔吻3组、管型2组);此外,戴维医疗(300314.SZ)全资子公司宁波维尔凯迪此前曾有两款产品参加了四省联盟集采,中标一款,但公司未参加此次江苏集采。
参考药品带量采购,虽然在集采之初业界普遍悲观,然而不可否认的是,随着集采的深入与逐步落地,最终还是有企业从中获益。以华海药业(600521.SH)为例,公司今年业绩已连续三个季度实现同比快速增长,其中一个原因就是公司依托带量采购中选契机,产品市场覆盖率得到快速提升,使得国内制剂销售大幅增加。华海药业是过去几轮药品集采中中选率最高的企业,所有竞标品种无一落标。
那么,未来是否也会有这样脱颖而出的吻合器企业呢?至少从目前的反馈来看,业界对此的期待值并不高。
“不中标是死,但中了其实也差不多。”
“我们没中,但中了又有什么用呢?” 在30日的竞标现场,记者听到不少这样的声音。
事实上,这些企业的忧虑并非没有来由。
相关统计显示,2019年国内100多亿元的吻合器市场中,只有30%~40%属于开放式吻合器。也就是说,降价前国内开放式吻合器的市场容量接近40亿元左右,其中进口国产各占一半。而集采降价之后,按照80%的降幅计算,国内开放式吻合器或会缩水至一个不到10亿元的市场。
但与之无法匹配的是,目前我国吻合器产业集中度总体仍偏低,国内相关企业超过200家,而销售过亿的企业却屈指可数,整个行业呈现小而散的状态。
“对于很多药企来说,因为产品多资金实力强,集采可能就只是一季寒冬,扛一下也就过去了。但吻合器行业大多是体量不大的企业,有的可能一年的利润也就几百万,集采一下子降价这么多,那怎么扛?”对于集采之后可能会面临的市场震荡,有人这样向记者表示。
在另一方面,虽然集采暂时还没有波及腔镜吻合器,但有人认为,这是无法避免的趋势,而他们也做好了集采的准备。
原标题:《吻合器生产大省集采落地:平均降幅超80%,国内市场将迎巨变》