点击标题下「蓝色微信名」可快速关注
近日,两个保健食品的重磅政策发布,确定了最新保健食品原料目录共87种,其中,营养素补充剂目录82种,5种非营养素补充剂,即功能原料辅酶Q10、破壁灵芝孢子粉、螺旋藻、鱼油、褪黑素。该目录将于2021年3月1日起正式实施。


1
螺旋藻等保健食品
5种非营养素补充剂进目录
近日,国家市场监督管理总局官网发布了两个重要文件:《国家市场监督管理总局 国家卫生健康委员会 国家中医药管理局关于发布辅酶Q10等五种保健食品原料目录的公告》(以下简称54号文件)和国家市场监督管理总局 国家卫生健康委员会 国家中医药管理局关于发布《保健食品原料目录 营养素补充剂(2020年版)》《允许保健食品声称的保健功能目录 营养素补充剂(2020年版)》的公告》(以下简称55号文件)。
其中,第54号文件中介绍,根据《中华人民共和国食品安全法》《保健食品原料目录与保健功能目录管理办法》等规定,国家市场监督管理总局会同国家卫生健康委员会、国家中医药管理局制定了辅酶Q10等五种保健食品原料目录。
此次发布五种保健食品原料目录基本情况:





2
最新营养素补充剂
保健食品原料目录共82种
12月1日,国家市场监督总局、国家卫生健康委员会、国家中医药管理局发布了关于《保健食品原料目录 营养素补充剂(2020年版)》《允许保健食品声称的保健功能目录 营养素补充剂(2020年版)》的公告(55号)。
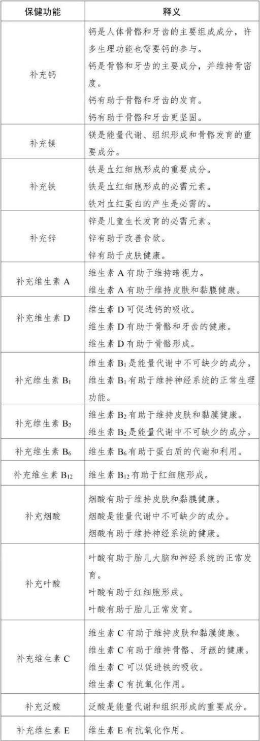
我们注意到,2020年版与2016年版相比,《允许营养素补充剂保健食品声称的保健功能目录》在原来22种“补充维生素、矿物质”中增加了“补充β-胡萝卜素”;详细列举了需要补充的各种维生素和矿物质的保健功能释义。
保健功能

保健功能释义

而与2016年版相比,《营养素补充剂保健食品原料目录》增加了几个营养素,如在硒营养素中增加硒化卡拉胶、但此次删除了2019版拟增加的(6S)-5-甲基四氢叶酸,氨基葡萄糖盐、增加氯化胆碱等项目,目前营养素补充剂保健食品原料目录共82种。
附:《保健食品原料目录 营养素补充剂(2020年版)》








来源:国家市场监督管理总局、市监沙龙
发布单位:中国工商出版社 新媒体部(数字出版部)
注重交流执法经验
关注消费维权动态
同护市场公平正义
共观市场经济大潮
权威●专业
半月沙龙微信
①复制“微信号或ID”,在“添加朋友”中粘贴搜索号码关注。
②点击微信右上角的“+”,会出现“添加朋友”,进入“查找公众号”,
输入公众号“市场监管半月沙龙”,即可找到。喜欢此内容的人还喜欢
原标题:《定了!总局等三部门公布最新87种保健食品原料目录!》