云南初中学生体育音乐美术考试将如何进行?
12月3日,云南省初中学生体育音乐美术考试方案新闻发布会在云南省教育厅举行,方案正式向社会发布,从云南省2020年秋季入学的七年级新生开始执行。
发布会上,云南省教育厅副厅长张春骅介绍了方案制定的背景、过程和主要内容,就方案中音体美“考什么、怎样考、谁来考”等热点问题进行了详细解读。
以下是云南省初中学生体育音乐美术考试方案政策问答:
Q:
为什么要提高中考体育、音乐、美术分值?
A:
这次出台的体育、音乐、美术考试方案,是落实党中央、国务院要求和省委、省政府决策部署的具体举措。
去年8月,省委、省政府印发的《云南教育现代化2035》和《加快推进云南教育现代化实施方案》,对提高体育考试分值、提高学生审美和人文素养就有明确要求。
去年12月,省教育厅印发《云南省教育厅关于进一步深化高中阶段学校考试招生制度改革的实施意见》,明确体育从50分提高到100分,音乐、美术分别从5分提高到20分。
Q:
从决定提高体育、音乐、美术分值,到现在出台考试办法,为什么历时一年时间?
A:
体育、音乐、美术考试涉及面广、社会关注度高,要作出这样一项关乎广大青少年学生切身利益的决策,需要审慎的态度、科学的论证和广泛的参与,一年的时间并不算太长。
方案制定着眼于贯彻落实德智体美劳“五育并举”要求,严格执行国家体育美育课程标准,注重发挥考试导向作用,促进学校开足开齐音体美课程、配齐配强音体美师资队伍,促进学生身心健康、体魄强健,提升学生审美素养。
方案形成后,先后邀请北京大学、清华大学、北京体育大学、上海体育学院、首都体育学院、天津体育学院等高校全国学校体育知名专家,从项目设置、评分标准、考试形式、分值分布、考试频次、竞赛展演赋分等六个维度,进行系统分析、充分论证,确保方案的科学性和可行性,确保考试公平公正。
在方案起草工作过程中,省教育厅始终坚持广泛调研、开门问策、集思广益。起草工作组先后到江苏、重庆、贵州等省市和省内部分州市、县市区开展专题调研,召开座谈会、研讨会10余次。三个方案初稿形成后,分别征求省委教育工作领导小组21家成员单位意见,先后4次征求16个州市政府、教育体育局、基层学校和部分高校意见,多次进行修改完善。
同时,严格按照重大决策程序要求,同步开展方案论证工作。从2019年10月开始,先后组织召开论证会议40多次。其中:省政府分管领导组织专题会论证就有10余次,教育部体卫艺司组织全国学校体育知名专家参与论证6次。
今年10月28日,又组织召开听证会,听取人大代表、政协委员、专家学者、校长教师、学生家长、新闻媒体代表的意见建议,并进行了充分吸纳。
在测试项目设定上,从是否符合学生生理发育规律、是否符合国家课程标准、是否符合云南实际、是否有利于避免个体差异、是否受场地器材影响等5个方面,反复酝酿、对比分析、遴选确定,除确定必测项目外,其他项目之间都具有互补性和可替代性,供学生选择。
在项目赋分上,有国家标准的我们严格执行国家标准;没有国家标准的,我们综合考虑城乡差异、地域差异、校际差异、学生个体差异等因素,遴选了10个试点学校开展专项技能评分标准测定,采集基础数据,反复分析研究后,才形成了现在的评分标准。
3个方案由省教育厅政策法规处完成合法性审查,经省委教育工委会议、省教育厅党组会议审议通过,报省委教育工作领导小组同意后,才正式印发实施。
Q:
体育考试的目的是否为了考出区分度?
A:
当然不是。
恰恰相反,体育考试的目的是要弱化区分度,促进广大学生坚持经常性体育锻炼,坚持每天锻炼身体,增强体质,强健体魄,掌握1—2项终身受益的运动技能;同时,让学校和校长重视体育,把体育等同于语数外等文化课,开足开齐体育课。而且,根据考试方案,每个学生只要认真上课,坚持锻炼,积极参加竞赛活动,基本都可以考出理想成绩。
Q:
为什么体育考试要分三年六学期考?
A:
这样做的主要考虑是培养学生坚持不懈进行体育锻炼的习惯,人的身体健康水平的提升和保持是一个长期坚持的过程,需要学生科学锻炼,常学常练。这也是落实中共中央、国务院《深化新时代教育评价改革总体方案》中“建立日常参与、体质监测和专项运动技能测试相结合的考查机制”的要求,把终结性评价转变为过程性评价。
另一个主要考虑是解决学校“考什么,才教什么、才重视什么”的问题,督促学校开齐开足体育课,落实学生“每天锻炼一小时”的要求,让学生有时间去锻炼、去运动。
Q:
为什么要设基础体能测试、专业技能、体质健康监测项目,具体测试什么?
A:
基础体能是运动、健康的基础,能有效提升学生的身体协调性、灵敏性和爆发力、耐受力,是学生身体健康和运动素养情况的体现。
具体测试50米跑、立定跳远、投掷实心球等12个项目。
这12个项目也是近年来初中体育考试设定的项目,同时也是国家学生体质健康监测每年必测项目。
测试项目是在足球、篮球、排球“三大球”,乒乓球、羽毛球、网球“三小球”和武术、体操等这8个项目中选择2项。
除足球、篮球、排球3个项目至少选择1项外,其他项目可自由选择。
体质健康监测的目的是为了掌握学生体质健康状况和发展趋势,促进学校体育教学和学生进行科学体育锻炼。具体监测体重指数(BMI)和肺活量体重指数2个项目。
要特别说明的是,关于视力问题,国家高度重视,我省已将综合防控儿童青少年近视工作纳入“健康云南”行动综合考核,省政府已建立联席会议机制,作出专门部署,省教育厅将按要求抓好落实。所以,暂不纳入体质健康监测项目。
Q:
为什么设置必测项目和选测项目,在项目设置上怎样避免个体差异?
A:
必测项目是50米跑、1分钟跳绳、15米×4往返跑、1000米跑(男)/800米跑(女)。
在选测项目设置上,学生可根据自身情况,在基础体能测试6项中选2项,在专项技能测试8项中选2项,就是为了解决个体差异的问题。体质健康监测的2个项目体重指数(BMI)、肺活量体重指数,赋分时是用学生自己在八、九年级的测试指数与七年级测试指数进行纵向比较赋分,这也是避免学生个体差异对考试成绩的影响。
Q:
为什么设置体育竞赛加分?
A:
竞赛加分有利于落实“教会、勤练、常赛”的学校体育教学模式,解决体育课“不出汗”、“无乐趣”等问题,让学生全员参与体育运动,享受运动的快乐,锤炼人格、磨练意志。同时,还可以督促各级学校和教育体育部门举办更多的体育竞赛活动,搭建学生体育锻炼成效展示平台,增强体育课的针对性和实效性,培养学生的团队协作精神和规则意识。
Q:
考试方案中为什么设置统一测试和预约测试,怎样组织实施?
A:
设置统一测试和预约测试,主要考虑是避免“一考定成绩”的弊端,通过灵活的考试形式,给学生提供更多的机会和选择,让每个孩子测出自己最好的成绩。
统一测试的项目是1000米(男)跑和800米(女)跑,以及200米游泳,采用统一测试的方式有利于确保学生安全,让孩子们一起在竞争氛围中参加测试,更容易取得理想的成绩。
预约测试是从方便学生的角度考虑,学校事先公布测试项目和时间地点,学生可根据自身情况预约参加测试,自由选择次数,以测试最高得分计入学期成绩。
Q:
体育考试如何组织实施?
A:
体育考试由各县(市、区)教育体育局统一组织,以学校为单位实施。
州市教育体育部门负责指导、协调和督查。这项工作的重点和关键环节在学校,学校要加强体育考试的组织和管理,明确校长、分管副校长的责任,体育教研组和体育教师负责具体工作。此外,学校还要做好考试人员的培训,向学生讲清楚考试的要求和评分标准,以及做好体育考试期间的学生安全保障工作。
Q:
设置学生监督员、记录员有什么考虑?
A:
主要考虑是让学生参与和监督,亲身体验考试过程,在锻炼学生的同时,更好地有效培养学生的服务意识、责任意识、公平意识和规则意识,为养成遵规守纪的良好品德打下坚实基础。
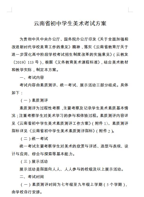
Q:
音乐、美术的素质测评怎样测?
A:
素质测评以学校为单位组织实施,完成时间为七年级至九年级上学期的每学期期末,共5个学期。素质测评采取随堂考评记录与考察相结合的方式。
每次素质测评以100分计,其中基础指标30分、学业指标50分、发展指标20分。5个学期素质测评的平均成绩,按30%计入音乐、美术个人考试得分。
Q:
音乐、美术的统一考试怎样考?
A:
音乐、美术的统一考试安排在九年级下学期,由各州市教育体育局统一组织、统一命题,由县(市、区)教育体育局统一组织阅卷。音乐试题以听觉试题为主,美术试题以视觉欣赏为主。
Q:
怎样避免地区、城乡、校际条件差异,带来的学生成绩差异?
A:
地区之间、城乡之间、校际之间办学条件、师资队伍客观上存在差异,但是这种差异不会导致学生考试成绩上的差异。一方面,我们坚持从实际出发,在考试中设置了可选项目,供学生结合实际情况进行选择。
比如:游泳不是必测项目,有条件的可以开展测试,没有条件的可以用其他项目代替。另一方面,针对部分乡村学校音体美教师结构性缺口问题,我们正加快配备教师;此外,我们现在已经建成覆盖到班的高速光纤网络,将采取信息化的手段解决这类问题。
Q:
残疾学生的体育成绩怎么计分?
A:
因身体残疾、患有严重疾病且长期免修体育课和免予执行《国家学生体质健康标准》的学生,经有资质的伤残等级鉴定机构或本州市二级甲等以上医疗机构开具的丧失运动能力证明,可以申请三年连续免考。此类考生的体育成绩按考生所在年级全体考生(男或女)的平均成绩计算。我们鼓励残疾学生参加体育考试,由学生自由选择测试项目。
参加测试的项目按实际得分计入个人年级考试成绩,未参加测试的项目得分按所在年级单项平均分计。我们还鼓励残疾学生参加残疾人运动会,参照《云南省初中学生体育竞赛成绩折算体育考分管理办法(暂行)》,根据其获得的名次可以折算成体育考试分值,但总分不得超过体育考试总分值。
Q:
为考出理想成绩,学生需不需要参加校外培训?
A:
学生没有必要参加校外培训。
体育考试的评分标准参照教育部最新《国家学生体质健康标准》各测试项目及格成绩的要求来确定,只要学生上好体育课、坚持体育锻炼、积极参加体育竞赛,就能够考出理想成绩。音乐美术考试是根据义务教育音乐、美术课程标准,结合音乐、美术教材和云南教学实际制定的,只要学生上好学校开设的音乐、美术课程,完成学习任务,积极参加展示活动,就能取得理想成绩。
这里要特别强调的是,方案中已明确规定,体育运动员等级证书、社会艺术水平考级、艺术特长生资格认证等,一律不作为加分依据。
Q:
让学生坚持锻炼、考出好成绩,对家长有什么好的建议?
A:
一提到考试,家长就难免有焦虑情绪,可怜天下父母心。家长要改变“重智育轻体育”的传统观念,树立健康第一的教育理念,注重孩子的身心健康、全面发展;还要支持、鼓励孩子参加校内外的体育锻炼和竞赛活动,抽时间陪伴孩子开展体育锻炼;引导孩子在课余时间和假期,少上网,少玩手机,不沉迷游戏,把更多的时间放在锻炼身体上。
Q:
学生转学或休学,成绩怎么办?
A:
关于体育考试:省内转学其体育考试成绩互认;省外转入的学生必须参加转入当年的体育考试,并根据转入学期的体育考试成绩所占年级的位次,核算上一学期或学年的体育考试分值;休学的学生体育考试成绩按外省转入学生有关规定核实成绩。
其他考生(云南籍)须回户籍所在地学校参加体育考试,未参加体育考试的按年度免考学生计分办法核算成绩,并按所在学校年级平均分(男或女)的85%核实成绩。关于音乐、美术考试:省内转学其音乐、美术考试成绩互认;省外转入学生和返回户籍所在地参加考试的学生,取原所在学校对应学期学籍手册期末考试分数,或转入学校所在年级平均分数,记入相应学期素质测评成绩。
Q:
足球、篮球、排球“三大球”中为什么至少必选一项?
A:
振兴足球、篮球、排球“三大球”是国家体育发展的重要目标和使命,《国务院办公厅关于强化学校体育促进学生身心健康全面发展的意见》中明确提出“大力推动足球、篮球、排球等集体项目”。
同时,“三大球”是义务教育阶段体育与健康课程标准的基础教学内容,且足球颠球运球、篮球运球上篮、排球垫球传球是考试的主要内容,也是“三大球”的入门技术,较为简单易学,能够激发学生的运动兴趣,为培养和掌握运动技能打下基础。
Q:
怎样解决音体美教师紧缺的问题?
A:
这是推进方案的一个难点问题,我们将采取以下有针对性的措施:一是省教育厅协调有关部门,加大教师招聘力度,解决音体美教师结构性缺口问题;二是鼓励现有的音体美专业教师回归音体美教学岗位;三是加大对具有音体美特长教师的培训力度,鼓励其承担部分音体美教学工作;四是采用政府购买服务的形式,聘请退役运动员、民间艺人来补充学校音体美师资力量;五是利用信息化手段,开展“同步课堂”“云上课堂”等教学活动。
Q:
这学期还剩两个月,是否来得及准备体育考试?
A:
这学期的体育考试主要考3项,具体为:50米跑、一分钟跳绳、男生1000米跑、女生800米跑,都是由学校组织实施。
这3个项目考试时间不作统一要求,由学校根据准备工作情况,可以在本学期考,也可以放在下学期考。
新闻多看点
12月3日,云南省教育厅印发了《云南省初中学生体育考试方案》《云南省初中学校音乐考试方案》《云南省初中学生美术考试方案》,自2020年9月入学的七年级学生起施行。
1.云南省初中学生体育考试方案

2.云南省初中学校音乐考试方案

3.云南省初中学生美术考试方案

原标题:《重磅!云南初中体育考试方案发布!必测这4项!》