原创 科学育儿编辑部 科学家庭育儿 收录于话题#娃最常见的疾病,应对措施都在这了70个
天气一冷,寒风一吹,宝宝难免犯点小毛病。
于是,感冒咳嗽就成了“家中常客”,必须准备点“家中常用药”才能把它们“招待”!
阿奇霉素就是家庭小药箱中的常备一员,孩子一咳嗽、一感冒,很多家长就会把它当消炎药给宝宝用。
但实际上,咳嗽感冒≠要吃阿奇霉素,这个操作是非常危险的......
那么,阿奇霉素在用药上有哪些讲究?哪些宝宝坚决不能用呢?
1
阿奇霉素用不用,认准3种情况!
阿奇霉素是一种儿科常用的抗生素类药物。
因为它对细菌、支原体、衣原体等引起的感染具有较强的杀伤力,所以在儿童呼吸道感染中使用频率较高。
但不合理使用阿奇霉素的现象也屡见不鲜。
为了让爸妈更简单地弄清楚阿奇霉素如何使用,科大大总结了3种类型,爸妈可以根据宝宝的情况对号入座(记得转发+在看哦)!

①一般不会用阿奇霉素的情况
➨病毒感染早期
➨过敏性咳嗽
➨咳嗽变异性哮喘发作
以上这3种疾病,如果没有合并相关病原体感染,一般不会用到阿奇霉素。
②谨慎使用阿奇霉素的情况
➨普通感冒
➨流感
还是那句话,咳嗽≠需要服用阿奇霉素。
这两类疾病通常是不需要使用阿奇霉素的,长期使用容易导致细菌耐药。
只有在宝宝确诊或高度怀疑细菌感染或非典型病原体感染时,才可以在医生的建议下遵医嘱服用阿奇霉素。

③需要使用阿奇霉素的情况
如果宝宝已经确诊是支原体、衣原体或其他细菌感染导致的疾病,就需要遵医嘱使用阿奇霉素了。
例如:
➨肺炎支原体感染甚至肺炎
➨衣原体感染
➨急性细菌性咽炎及扁桃体炎等病症
说到这里,科大大还是要强调一下,虽然可以在药店自行买到阿奇霉素,但它其实是个处方药,科大大坚决不推荐家长自行给宝宝服用!
一旦吃错,或者和其他药品“乱混搭”,不但会降低治疗效果,还可能让阿奇霉素从“治病药”变成“夺命药”!
有哪些药品不能和阿奇霉素同时服用呢?
跟科大大往下看!
2
阿奇霉素别乱用,5种混搭要命!
有句话叫:是药三分毒。阿奇霉素也不例外,万一用药不规范,很可能引发致命的后果!
科大大这里整理出了5种致命“混搭”!学会的爸妈记得转发在看,帮更多人避坑!
1. 阿奇霉素+复方甘草片:容易引发心律失常,有致命危险。
2.阿奇霉素+辛伐他汀:两种同时服用,容易引起肝坏死。
3.阿奇霉素+红霉素:两种药都属于大环内酯类抗生素,不需要重复使用。

4.阿奇霉素+茶碱类药物:不建议阿奇霉素和止咳平喘等茶碱类药物一起服用,会抑制茶碱类药物的代谢。
注意:易坦静、氨溴特罗不属于茶碱性药物。
5. 阿奇霉素+链霉素/庆大霉素:阿奇霉素和链霉素、庆大霉素等具有耳毒性的药物一起使用的话,可能会造成眩晕、耳聋、耳鸣等不良反应,严重会损害孩子的听力。
除了这些药不能乱混搭外,还有一些宝宝是要禁用和慎用阿奇霉素的。
让科大大给你好好讲一讲。

另外,有研究提示,哺乳期的妈妈服用阿奇霉素,可能会增加婴儿肥厚性幽门狭窄的风险。
因此,科大大建议,哺乳期妈妈在服用阿奇霉素期间及停药后7天内暂停哺乳。
3
连3停4的说法靠谱吗?
有经验的爸妈都知道,在开阿奇霉素的时候,很多医生都会提醒一句,阿奇霉素要用至少 3 天停 4 天。
于是,爸妈们就有疑问了:
为啥非要用 3 天停 4 天呢?不停会有问题吗?

别急,让科大大来给你解答:
一般感染的孩子,阿奇霉素的用药疗程通常最短是 3 天。
在连续服用 3 天后,接下来的 4 天虽然没有吃药,但体内的药物还是可以发挥作用。
所以一般来说,观察疗效的前3天也是比较重要的,如果症状明显好转,那么可以服3天就停药观察,等到第 8 天再去医院复查就可以了。
如果症状好转不明显,或者有好转,但症状仍然偏重,科大大建议继续服药,把观察时间延长到4-5天。
讲到这儿,可能又有妈妈问了:有没有不需要中间停药的服用方法呢?
当然有!那就是——根据娃的病因和体重服药!
根据宝宝病因和体重的不同,阿奇霉素的用量也是不同的,下面这个表可以给大家作参考:

当然,每个宝宝的病情不同,用量也会有所变化,所以一定一定要遵医嘱服用哦!
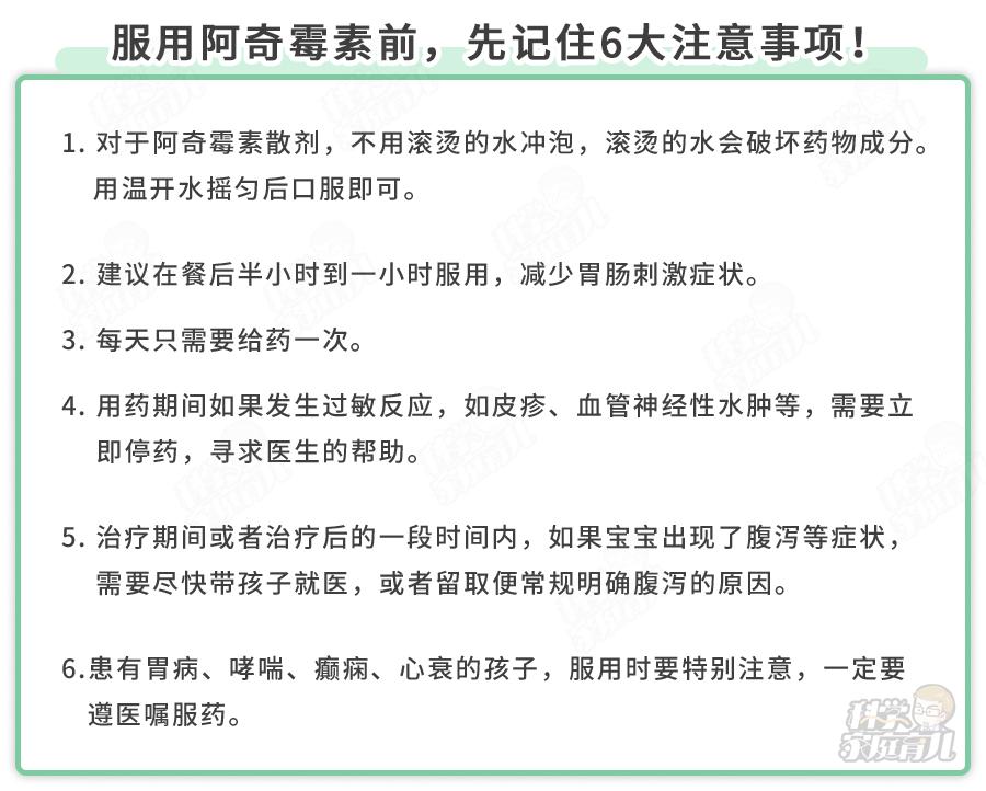
在服用的同时,爸妈还要注意以下问题:

文章的最后,科大大还要回答一个爸妈们近期问得比较多的问题:孩子吃了阿奇霉素后能不能打流感疫苗?
正值流感疫苗接种高峰季,所以科大大觉得有必要给大家科普一下:
阿奇霉素等抗生素属于抗菌类药物,对病毒类疫苗没有作用,不影响流感疫苗产生保护力,疾病好了就可以打。
