新型冠状病毒因其高感染力和高传播性,在全球范围内广泛流行,对人类的生产和生活造成了持续影响,行之有效的治疗干预措施对疫情的控制至关重要。血管紧张素转化酶2(ACE2)是目前已知最重要的新冠病毒受体,研究人员基于ACE2受体为靶点开发了许多治疗药物和疫苗,并且已经取得积极的成果。然而,ACE2在许多组织中的表达水平较低,这提示新冠病毒的入侵还依赖未知的辅助受体。近期多篇顶级期刊报道了新冠病毒入侵的新型辅助受体:2020年10月20日,同日两篇Science期刊发表的研究表明NRP1能够增强新冠病毒的感染能力【1,2】;2020年11月12日,Cell期刊发表的研究表明硫酸乙酰肝素同样为新冠病毒的辅助受体【3】。
2020年11月26日,钟辉研究员、陈薇院士和秦成峰研究员,与中国人民解放军第九六〇医院曹源教授等合作在Nature Metabolism杂志上发表文章HDL-scavenger receptor B type 1 facilitates SARS-CoV-2 entry,发现B族Ⅰ型清道夫受体(SR-B1)是新冠病毒的辅助受体。新冠病毒的S蛋白能够与人体内重要代谢物—高密度脂蛋白(HDL)结合,HDL随后成为S蛋白和细胞表面SR-B1的“桥梁”,促进病毒对细胞的黏附和入侵。


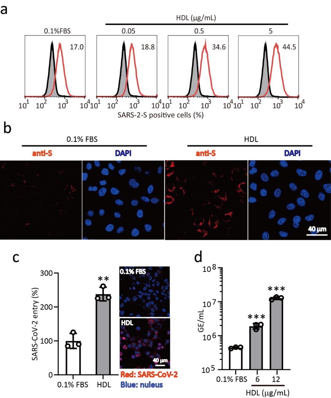
高密度脂蛋白(High-density lipoprotein,HDL)是脂蛋白的一种,是由蛋白质和脂质组成的大分子复合物。借由SR-B1受体,HDL能够参与胆固醇的逆向转运,将胆固醇从细胞外组织转运到细胞内研究者首先对新冠病毒S蛋白的一级序列进行了分析,发现了六个可能的胆固醇结合基序。进一步借助微量热泳动(MST)、表面等离子共振(SPR)等技术研究发现,S蛋白能够与胆固醇以及与HDL结合。

通过流式细胞术等技术研究发现HDL能够显著增强新冠病毒的S蛋白与细胞表面的结合。进一步研究发现,当新冠病毒感染体系中加入HDL之后,能够显著促进新冠病毒与细胞的结合和进入侵袭。

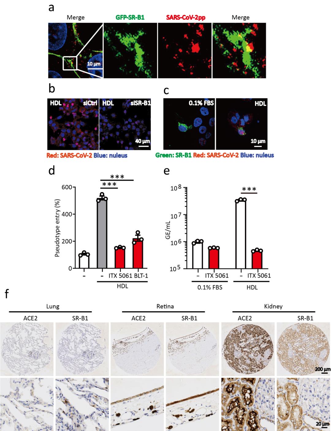
最后,研究人员发现在HDL存在的条件下,新冠病毒能够与SR-B1结合。此外,敲低SR-B1能够抑制新冠病毒对细胞的感染;而将SR-B1过表达之后,新冠病毒对细胞的感染则显著增强。SR-B1的抑制剂能够有效抑制新冠病毒对细胞的感染。

该研究揭示了SR-B1是新冠病毒的辅助受体,明确了新冠病毒与脂代谢之间的联系,扩展了对新冠病毒感染细胞机制的认识,也为筛选和开发抗新冠病毒感染药物提供了理论基础。
本次研究得到清华大学常卿老师的大力支持。钟辉研究员、陈薇院士、秦成峰研究员,中国人民解放军第九六〇医院曹源教授,中国医科大学张睿教授,北京热景生物技术有限公司高琪为本文的共同通讯作者;魏从文副研究员、万禄明助理研究员、博士后杨小盼、张军研究员、硕士研究生焉秋林、王晓林为本文的共同一作。
原文链接:
https://www.nature.com/articles/s42255-020-00324-0
参考文献
1. Cantuti-Castelvetri et al. Neuropilin-1 facilitates SARS-CoV-2 cell entry and infectivity. Science, 13, 370(6518) : 856-860 (2020).
2. Daly et al. Neuropilin-1 is a host factor for SARS-CoV-2 infection. Science, 13, 370(6518) : 861-865 (2020).
3. Clausen et al. SARS-CoV-2 Infection Depends on Cellular Heparan Sulfate and ACE2. Cell, 183, 1043–1057 (2020).
来源:BioArt

喜欢此内容的人还喜欢
原标题:《【前沿进展】 钟辉/曹源/陈薇/秦成峰等合作发现新冠病毒“劫持”HDL并通过SR-B1受体促进其感染》