晨读天气
济南
今天白天阴,部分地区有小雨,今晨前后有轻雾,降水概率65%,北风3级,今晨最低气温济阳区、商河县0℃,市区及其它区县3℃左右,最高气温8℃。
山东
今天白天,鲁东南地区天气多云转阴局部有小雨,鲁西北的东部地区天气多云转阴局部有小雨雪,其他地区天气晴转多云。北风,半岛地区3~4级逐渐增强到4~5级阵风6级,其他地区3~4级。最低气温:鲁西北和鲁中山区0℃左右,鲁东南和半岛沿海地区5℃左右,其他地区2℃左右。
晨读本地
济南将开展电动自行车专项整治
12月1日起严查这些行为

济南交警支队将从12月1日起,至2021年1月31日,开展电动自行车专项整治,将按照劝阻、警告、通报、曝光、处罚“五位一体”的原则,开展常态化电动自行车治理。对“未按规定佩戴安全头盔”“安装妨碍驾驶安全的装具”等行为,落实“一劝阻、二警告、三通报、四曝光”;“未按规定悬挂号牌的,挪用、涂改、污损号牌”“乱道、逆行、闯红灯”、“未满16周岁骑行”“违法载人”“路面违法停放”等交通违法行为,依法处罚。(山东商报·速豹新闻网记者 张舒)
关于对山东小米金融服务外包有限公司
涉嫌非法集资案件的集资参与人进行登记的通告


目前,东营市公安局东营分局正在收集山东小米金融服务外包有限公司非法集资案件相关证据。请尚未报案的在东营区裕华街106号小米金融参与集资的人员自本通告发布之日起三十日内携带本人身份证原件及复印件、合同原件及复印件和银行流水等相关书面资料,到公安机关提交证据材料登记报案。未在规定期限内报案的集资参与人将自行承担由此造成的不利后果。登记地点:东营市公安局东营分局辛店派出所(淄博路285号),联系人:李警官、曲警官,联系电话:0546-8926373/8926374(山东商报·速豹新闻网记者 施娟)
鲍芹香自鲍家村
章丘鲍芹年产值近6000万,1亩能抵十几亩

济南市章丘区刁镇街道鲍家村有600多户村民,村里几乎家家户户种芹菜,“鲍芹”也因此得名。村书记刘向伟告诉记者:“鲍家村种植鲍芹2000多亩,年产值近6000万元,平均亩产1万多斤,一亩芹菜的收入相当于十几亩庄稼地的收入。”目前,鲍家村正积极联系一家科研机构,想做出一款“鲍芹面膜”,增加农民收入。(山东商报·速豹新闻网记者 周里)
刷短视频被骗11万余元
新诈骗套路让你发“抖”

10月2日,济南市天桥区新城派出所接到徐女士报警称:其女儿在家中看短视频时,看到一段称“可以参加免费抽奖赠送网络游戏皮肤活动”的视频,于是女儿添加了对方QQ,并按照对方的指引,先后向对方支付了11万元。诈骗得手后,对方便消失了。11月4日,藏匿在村中的犯罪嫌疑人黄某被抓获归案。11月25日,办案民警将追回的11万元赃款全部返还给了受害人徐女士。目前,犯罪嫌疑人黄某已被依法刑事拘留,此案在进一步审理中。(山东商报·速豹新闻网记者 宗兆洋)
你见过叶雕吗?


济南叶雕非遗传承人都婉莉今年65岁,从小就跟随母亲学习剪纸,2000年偶然发现树叶也可以雕刻,开始潜心研究叶雕。叶雕精美,但制作流程较为复杂,从选叶、清洗到构图、雕刻、晾晒等十几道工序,制作好的叶雕色泽自然,可以长时间保存。“现在,都婉莉在中小学和老年大学都有剪纸课程,她希望优秀的学员,学习叶雕,将这门技艺继续传承下去。(山东商报·速豹新闻网记者 赵天羿)
一个也跑不了!
滕州拦婚车要钱团伙落网
近日,枣庄滕州市公安局打掉了盘踞在滕州市强拦婚车索要钱财的犯罪团伙。据了解,当地曾发生多起相似案件,此事引起网友广泛关注。目前,12名嫌疑人已被采取刑事强制措施,案件在进一步审理中。(大众网)
山东省首批40个集中带量采购药品品种名单来了

11月25日,山东省首批40个药品集中带量采购开标,40个药品涉及市场份额达50亿元,山东是目前全国各省份单次组织带量采购药品品种最多、涉及金额最大的省份。据悉,此次省级组团带量采购的40个药品,都是老百姓反映价格比较高,医院使用量比较大,患者的受众面比较广的药品,比如阿司匹林、硝苯地平、奥美拉唑、艾司奥美拉唑、兰索拉唑等。(山东商报·速豹新闻网记者 刘庆英)
抱起窒息患儿狂奔
怀孕七个月的女护士演绎最美“惊心动魄”
日前,青岛市市立医院护士辛雪琳途经CT候诊区时,见一刚满月的婴儿满脸通红,家长焦急万分,她当即意识到婴儿有窒息危险,顾不上自己是一位41岁怀孕7个月的准妈妈,当即抱起患儿奔向儿科门诊。由于处置及时,婴儿转危为安。(青岛日报)
惊天数值!
醉驾男子血液酒精数值531 超醉驾6倍
11月24日,德州交警在晚间巡防行动时,一辆轿车掉头想要逃跑被拦停。驾驶人称自己只喝了几杯啤酒,随后,民警对其进行了呼气式酒精检测。经检测,驾驶人血液中酒精含量高达531mg/100ml,远超80毫克醉驾标准近6倍。随后,驾驶人被送往医院进行抽血化验,事件还在进一步调查处理中。(漩涡视频)
济南一市民租房第二天想退租
2000元租金只退70元?


今年9月份,济南的李先生跟一家济南鑫德优佳公寓管理有限公司签了个租房合同,因为突发原因想要退租,双方却产生了纠纷。根据合同显示,李先生想要退租,必须要按照200%来扣除违约金。李先生表示,他没有正式入住,但被告知若退房,2000元的房租扣完之后,只能返还他70元。针对李先生遭遇,记者把问题反映给了济南市历城区市场监督管理局。济南历城区市场监管局投诉中心工作人员周一红表示,他们会第一时间安排辖区市场监管所工作人员联系商家和消费者,进行协商调解。(闪电新闻)
晨读天下
默克尔总理府大门遭汽车撞击
11月25日,一辆侧面写有标语的汽车撞上了位于德国柏林的默克尔总理府大门。目前该事件并未造成人员伤亡。该车辆的侧面写着“停止全球化政治”和“你这该死的孩子和老人杀手”标语。外媒称,默克尔原定于当地时间25日上午主持德国国家总理视频会议,并在会上讨论延长疫情封锁事宜。(海外网)
75岁老人误种罂粟被判5年
家属:直到被抓才知道种的是毒品
近日,有网友爆料,江苏连云港一名75岁的老人误种罂粟被判5年。老人听说罂粟花好看,收到2颗果实在家种植。派出所检查时发现家中有4104株罂粟幼苗。老人孙女唐女士称,苏北很多人家都有罂粟种子,直到被抓时奶奶才知道种得是毒品不是花,家里种植面积只有1平方米。目前,老人被关押在看守所,即将被送往女子监狱。(沸点视频)
高校大一男生组团穿军大衣上课

近日,湖北工业大学大一男生组团穿军大衣上课的视频走红。当事同学表示,最近武汉降温特别冷,几个关系不错的同学想找一款既保暖又方便的衣服穿,最后选择了100多块钱一件的军大衣。网友纷纷评论:既潮流又保暖。(荔枝新闻)
苏格兰成全球首个卫生巾免费地区
11月24日,英国苏格兰议会全票通过《生理用品免费法案》,成为全球首个为所有人免费提供生理用品的地区。该法案由工党议员莫妮卡·列侬于2016年提出,多年来她一直致力于终结“月经贫穷”。此前苏格兰已在各个学校为学生们免费提供生理用品。(世面)
心疼!
女孩生日当天被叫回加班崩溃大哭
11月23日,北京一女生连续加班半月多,生日当天想早下班,又被领导叫回去加班,在网约车上崩溃大哭。“就只有银行给我发了一个信息,祝我生日快乐…”她表示除了银行短信外,没有收到别的生日祝福。司机师傅安慰她别哭了,“我…我祝你生日快乐!没事啊姑娘,肯定有人关心你的!”(北青网)
广电总局:不为劣迹艺人提供公开出镜发声机会
近日,国家广播电视总局发布关于加强网络秀场直播和电商直播管理的通知,其中要求,不为违法失德艺人提供公开出镜发声机会,防范遏制炫富拜金、低俗媚俗等不良风气在直播领域滋生蔓延;对于多次出现问题的直播间和主播,应采取处理措施。对于问题性质严重、屡教不改的,关闭直播间,将相关主播纳入黑名单并向广播电视主管部门报告,不允许其更换“马甲”或更换平台后再度开播;未成年用户不能打赏。(国家广播电视总局)
警惕坠冰!
吉林气温回升多人受伤
近日,吉林气温开始回升,冰雪融化导致数起坠冰伤人事件。其中,一名男童被坠冰砸中头部,在高速交警护送下紧急来到长春救治。一名女士在行走时也被掉落的冰凌砸中头部。当地道路、居民楼和小区门前纷纷张贴“高空坠冰,禁止靠近”的警示,并开辟了隔离带。(央视新闻)
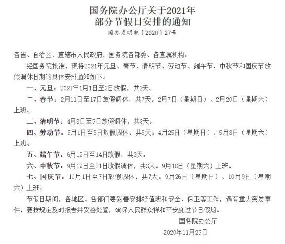
国务院办公厅关于2021年部分节假日安排的通知

(中国政府网)
存有过世儿子照片的手机被偷
女子当场崩溃痛哭
近日,湖南岳阳某商场内一位女子因手机被偷当场崩溃大哭。附近商户表示,手机里存有阿姨刚去世儿子的照片、语音等,是阿姨的念想。发现手机丢失后阿姨撕心裂肺地哭了一两个小时,希望小偷看到后能良心发现并主动归还。(潇湘晨报)
护士将保胎药错发成打胎药


近日,安徽合肥的施先生反映妻子在肥东安贞医院保胎,护士误将一款名为米非司酮的打胎药发给妻子服下,其称妻子洗胃不理想,胎儿不想要了。肥东县卫健委回应当事护士被停职,赔偿金达不成一致可走司法程序。11月24日,施先生回应,此事通过卫健委已协商处理好,院方赔了9万多,此外院方也向他们表达了歉意。(澎湃新闻)
对今天的新闻有什么看法?
快来留言发表你的观点~
原标题:《济南一市民租房第二天想退租 2000元租金只退70元?||2021年五一连休5天||悲剧!护士将保胎药错发成打胎药》