
雷达财经 文丨梁春富 编|深海
在近日召开的中国领先企业人才发展论坛上,小米集团清河大学副校长王嵋发言称,小米认为未来的天下,得屌丝者得天下,得年轻人得天下。
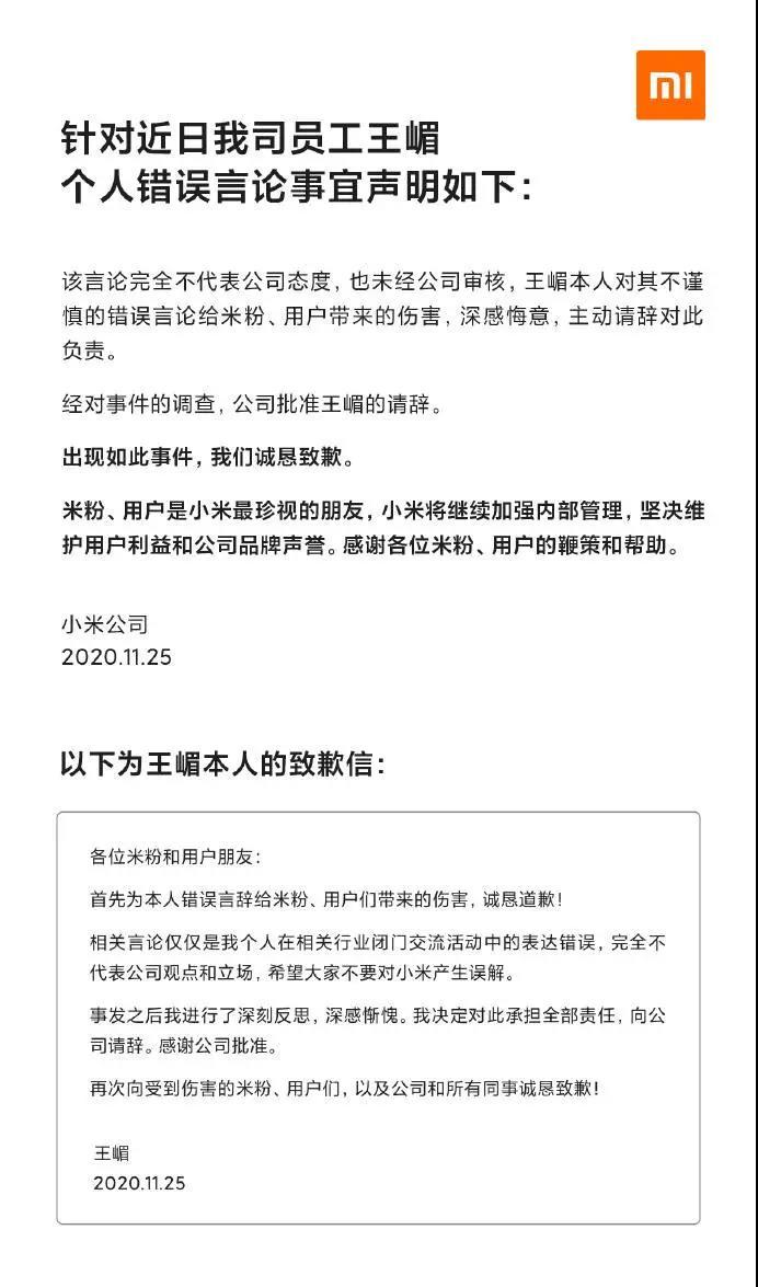
11月25日,小米集团做出回应,表示王嵋本人对其不谨慎的错误言论给米粉、用户带来的伤害,深感悔意,主动请辞对此负责,集团方面已批准王嵋的请辞,并表示将继续加强内部管理。
王嵋表示相关言论仅仅是个人在相关行业闭门交流活动中的表达错误,完全不代表公司观点和立场,希望大家不要对小米产生误解。

雷达财经注意到,目前小米正在发力高端化,但三季报显示,海外市场销售均价却有所下滑。
"得屌丝者得天下"让米粉伤心
在不久前的第20届亚布力论坛上,小米集团CEO雷军公开回应了近些年社会上对小米的几个常见的误解:小米没技术,小米产品都是中低端,小米产品都是代工。
雷军称,十年前,自己从软件互联网转行进入制造业,是为了用互联网经验来助力制造业转型升级,解决国货被人看不起的问题,希望通过提升商业效率和性价比帮助国货改进产品和设计,却造成了小米"都是中低端"的误解。雷军说"干了十年,大家觉得小米还是中低端,我挺郁闷的。"
但三天之后,小米高管就出来公开"打脸"雷军。
小米集团清河大学副校长王嵋在中国领先企业人才发展论坛上发言称,小米认为未来的天下,得屌丝者得天下,得年轻人得天下。
"得屌丝者得天下"此话一出,即引起网友热议。有网友认为,"心疼米粉被割韭菜还要被收韭菜的人看不起",也有网友认为,"小米低端路线坐实了"。米粉们更是委屈,直言"别人说米粉是屌丝,我可以不介意,小米自己的人也说米粉是屌丝,是就是吧,以后拜拜了。"
11月25日,小米集团做出回应,表示王嵋本人对其不谨慎的错误言论给米粉、用户带来的伤害,深感悔意,主动请辞对此负责,集团方面已批准王嵋的请辞,并表示将继续加强内部管理。
王嵋本人则表示,相关言论仅仅是个人在相关行业闭门交流活动中的表达错误,完全不代表公司观点和立场,希望大家不要对小米产生误解。
海外市场仍主要靠中低端机
在创立之初,小米曾拿"屌丝"一词自嘲。近年来,公司开始发力高端化。
2019年,小米9提价至3000元档,业界将之视作小米最后一款性价比手机,也是小米高端化的起步。2020年,小米10系列提价更为大胆,价格攀至4000元档,随后的小米10至尊纪念版更是定价6999元。
网友们也调侃,"以前没钱买小米,现在也没钱买小米"。
小米手机产品的提价也体现在财报上。
财报显示,受高端机型拉动,小米一季度在国内市场手机平均售价同比提升18.7%,第二季度在全球市场平均售价同比提升11.8%,第三季度国内市场手机平均售价同比提升14.7%。
前几日小米公布了2020年第三季度财报,财报显示,小米智能手机整体收入为476亿元,同比增长47.5%,智能手机销量达到4660万部,同比增长45.3%,远超其他手机厂商。
在财报中,小米还引用第三方机构Canalys的统计:小米手机在全球范围的市场份额上升至13.5%,排名全球第三,大陆地区则是12.6%的份额,排名第四。
小米解释市场份额的提升主要来自海外市场,西欧市场取代印度成为小米的支柱市场,手机出货量翻倍,增速超过107%,市场份额达到13.3%。不过有业内人士认为,小米在海外市场的成功主要是由于竞争对手的退出。
实际上,小米在海外市场最为畅销的还是中低端手机。三季报显示,国内市场平均售价提升的同时,海外市场的平均售价却下降1.5%,小米称,是因为Redmi 9系列入门机型广受欢迎。
业内人士认为,小米近两年也只是发行了几款高端机型,但销量还是主要依靠中低端手机,高端手机也没有预期的那么畅销。
从毛利率上看,小米离高端化还尚有距离。小米手机毛利率从去年同期的9.0%下滑到8.4%,而苹果、华为的毛利率高达30%。
同时,小米在近两年的研发投入上一直过于谨慎。第三季度小米研发投入23亿元,占总收入3.2%,低于去年同期的3.7%。而在过去的两年里,小米研发投入在总营收中的占比始终没有超过4%。而华为年报显示,2019年华为研发费用达1317亿元,在总营收中占比超过15%。
也有业内人士分析,小米要迈向高端化还要摆脱纯代工模式,高端手机品牌几乎都具备自有工厂。不是说代工模式有问题,而是代工模式没有核心技术壁垒,也就无法和其他厂商形成差异化。
小米也在代工的基础做出改变,尝试自有工厂路线。据雷军介绍,小米今年年初交付了国内最高端的智能手机生产线"黑灯工厂",不过还处于实验室阶段,这个实验室做完以后,第二期就是真正的工厂。
小米的自研芯片也遇上了瓶颈。距离小米第一代澎湃处理器距离发布已经三年多了,这期间再没新的消息传出。雷军也在微博上坦陈在澎湃芯片研发上遇到了困难。
对于小米高端化的后续动作,雷达财经将继续关注。
注:本文是雷达财经(ID:leidacj)原创。未经授权,禁止转载。