本文来源:人民智库(ID:rmzk_ptt),文章出自《学术前沿》2020年02下
导读
着眼于都市社会、未来城市、城市治理能力三大趋势或要求,城市规划工作要因势利导,与时俱进,在深化和细化国家规划机制和体系的过程中,明确工作思路和重点,改进规划观念技术与方法,自觉开展城市规划的中国话语、中国学术、中国知识体系建设。
本文字数:4705字
阅读时间:15分钟
作者 | 武廷海
中国城市规划学会城市规划历史与理论学委会副主任委员、清华大学建筑学院城市规划系系主任
城市规划在城市发展中起着战略引领和刚性控制的重要作用,从中华文明进程宏阔背景上考察城市规划演进的大历史可以发现,中国城市规划的一个重要特征就是从属于国家治理体系,是保障国家治理能力的关键,关系到国家的长治久安。
2017年2月23—24日,习近平总书记在北京考察时要求,“立足提高治理能力抓好城市规划建设”。2018年11月6日,习近平总书记在上海考察时强调,“城市治理是国家治理体系和治理能力现代化的重要内容”。将城市规划与提高城市治理能力联系起来,作为国家治理体系和治理能力现代化的重要内容,实际上提出了面向城市治理的城市规划这个时代命题。
着眼于都市社会、未来城市、城市治理能力三大趋势或要求,城市规划工作要因势利导,与时俱进,在深化和细化国家规划机制和体系的过程中,明确工作思路和重点,改进规划观念技术与方法,自觉开展城市规划的中国话语、中国学术、中国知识体系建设。
城市规划与中华文明
中华文明进程是人类史上最宏大最持久的实践,从中华文明进程宏阔背景上考察城市规划演进的大历史可以发现,中国城市规划的一个重要特征就是从属于国家治理体系,是保障国家治理能力的关键。
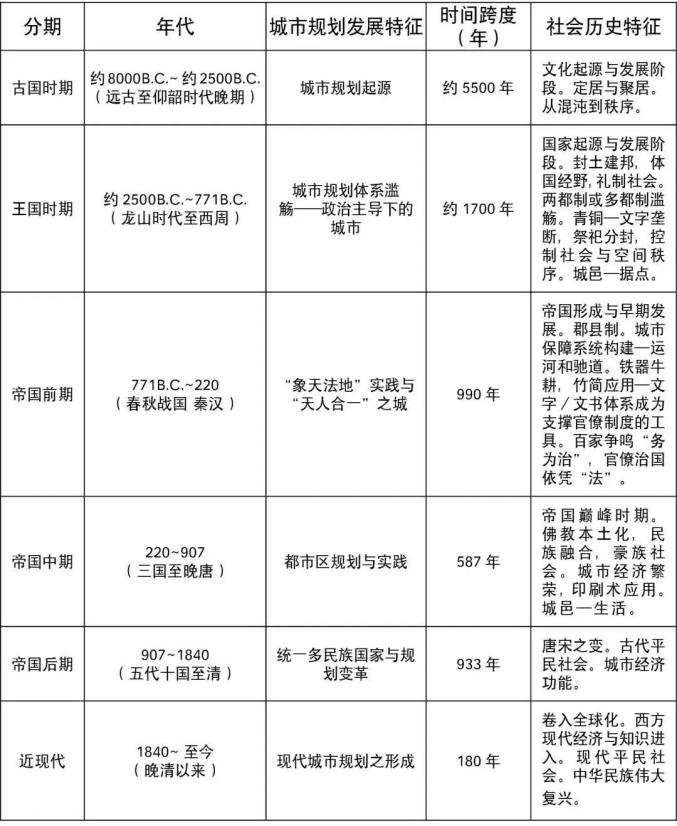
通常,中国城市规划史分为古代(1840年鸦片战争以前)与近现代(自1840年至今)两大部分,其中,近现代又分为近代(1840~1949年)、现代(自1949年至今)。如果将中国城市及其规划与中华文明史结合起来,则可以在文明史进程中深刻认识不同时代的城市规划的特色、表现及其影响。参照中华文明分期,以多民族统一国家形成发展进程中城市的作用及其规划要求为标准,现将中国城市规划的形成与发展划分为古国、王国、帝国前期、帝国中期、帝国后期、近现代六个时期。
整个中国城市规划史历时约10000年,大致以公元前2500年为界,分为前后两大段,前段古国时期约5500年,这是早期城市与城市规划起源;后段为王国时期以来约4500年,这是中国城市规划发展阶段,其中王国时期约1700年,此后是约2800年的统一的多民族国家形成发展时期,包括帝国时期990年、帝国中期587年、帝国后期933年,以及已经历了180年的中华民族伟大复兴的近现代。尽管每个时期的时间跨度不一,从500多年到5000多年,但是都有一个共同的特征,即每个阶段社会发展都经历了从大乱到大治(从动乱或战乱到统一或大治)的过程,空间上国家发展亦由弱而强,由小而大,经过一次又一次由乱而治的循环演进,中国不断走向统一的多民族国家。相应地,城市规划知识积累与进步也呈现出运动、变化、转变和发展的时代特征。
中华文明演进强烈的时代节奏感,在中国城市及其规划上有着显著的反映。一部完整的中国城市规划史,不仅是中华文明演进、兴起和复兴的重要组成部分,而且成为世界上最为壮观、一脉相承的文明的集中体现。实现中华民族伟大复兴,首先要复兴中国城市规划,一方面,参照中国传统城市和近代城市规划发展的辉煌成就,传承一定时代在世界范围内堪称高水平的规划和建设成就;另一方面,结合当下人民对美好生活的向往实际,面向未来城市社会发展,创造新时代的辉煌,赋予中国城市鲜明的政治性与规划性传统以新的时代的活力。

随着中国从封闭走向开放,中国历史越来越融入世界历史进程,近现代社会发展明显受到世界影响,城市规划呈现出新的特征,现代城市规划学科形成。与此前中国社会相比,未来中国城市规划受到三个基础性界定,即都市社会、未来城市、城市治理能力。
“都市社会”来临。工业革命以来,伴随着资本主义工业化的全球性扩展,世界城乡人口格局发生在根本性转变。世界城镇化不仅带来了城市数目增多、城市人口、用地规模扩大,同时也带了前所未有的城市空间消费与需求,对人类社会发展带来重要影响。1970年代,法国学者勒菲弗尔在《都市革命》提出我们正在进入一个新的社会,那就是“都市社会”。这个社会最显著的特征是城市在社会生产与生活中占据非常重要的地位,这个社会的形成和我们以往生活和生产的发展变化有关系,可以从经济、阶级等视角来分析,但是这个社会更需要我们以一种新的视角来看待,这个视角就是空间视野。
1980年代改革开放以来,中国经济社会发展走上快车道,大规模快速城镇化随之启动。1980~2018年,中国常住人口城镇化率由19.39%提高到59.58%,城市特别是大城市、特大城市在社会经济发展中的地位也不断提升,已成为国家治理和现代化建设的首要环节,提升综合国力、参与全球竞争的重要场所,以及体制改革和转型发展的重要引擎。2006年国务院发布《国家中长期科学和技术发展规划纲要(2006~2020年)》,“城镇化与城市发展”是十个重点领域及优先主题之一。2014年《国家新型城镇化规划(2014~2020年)》认为,城镇化是现代化的必由之路,是保持经济持续健康发展的强大引擎,是加快产业结构转型升级的重要抓手,是解决农业农村农民问题的重要途径,是推动区域协调发展的有力支撑,是促进社会全面进步的必然要求。
总体看来,1980~2050年的70年间,中国将完成城镇化的起飞、快速成长和成熟过程,当前正处于城镇化进程的分水岭上。有效应对城镇化后半程复杂的城市社会问题,这是未来中国城市规划的基本任务。
走向“未来城市”。城市是人类文明的结晶,凝聚了人类科技、文化、政治、经济等要素,是人类物质与精神成就的最高体现。未来城市是生产生活生态空间相宜、自然经济社会人文相融的复合人居系统,是物质空间、虚拟空间和社会空间的融合,未来城市规划设计需要顺应、包容、引导智能网联汽车、5G、能源等技术进步,塑造更加高效、低碳、环境友好的生产生活方式,推动城市形态向着更加宜居、生态的方向演进。广义的城市规划,要面向中国与世界的科技、文化、政治、经济演化图景进行综合研判,对中国未来城市的空间形态与规划、建设、管理、运维等关键问题进行持续的研究,为自觉适应和调控未来城市的行动提供战略方向和行动路线图,引领城市与人类发展走向可持续的未来。
提高城市治理能力。中国特色社会主义制度下的城镇化与城市发展直接关系国家治理。2019年10月31日,党的第十九届四中全会通过《中共中央关于坚持和完善中国特色社会主义制度推进国家治理体系和治理能力现代化若干重大问题的决定》,从中国特色社会主义制度建设与国家治理的角度,就治理体系中的中心城市发展、城乡融合、空间规划等提出指导意见。第一,发挥中心城市和城市群在“优化政府组织结构”中的关键作用。“优化行政区划设置,提高中心城市和城市群综合承载和资源优化配置能力,实行扁平化管理,形成高效率组织体系。”第二,发挥城乡融合与区域协调在“加快完善社会主义市场经济体制”方面的作用。“实施乡村振兴战略,完善农业农村优先发展和保障国家粮食安全的制度政策,健全城乡融合发展体制机制。构建区域协调发展新机制,形成主体功能明显、优势互补、高质量发展的区域经济布局。”第三,加快国土空间规划、土地用途管控、主体功能区等制度建设。“加快建立健全国土空间规划和用途统筹协调管控制度,统筹划定落实生态保护红线、永久基本农田、城镇开发边界等空间管控边界以及各类海域保护线,完善主体功能区制度。”
城市规划建设与城市治理能力问题息息相关。2017年2月23~24日,习近平总书记在北京考察时要求,“立足提高治理能力抓好城市规划建设”。2018年11月6日,习近平总书记在上海考察时强调,“城市治理是国家治理体系和治理能力现代化的重要内容”。将城市规划与提高城市治理能力联系起来,作为国家治理体系和治理能力现代化的重要内容,实际上提出了面向城市治理的城市规划这个时代命题。在提高城市治理能力、推进国家治理体系和治理能力现代化的时代背景上,重新审视城市规划,可以对城市规划的作用及其未来发展获得新的认知。
未来中国城市规划健康发展的建议
着眼于都市社会、未来城市、城市治理能力三大趋势或要求,城市规划工作要因势利导,与时俱进,在深化和细化国家规划机制和体系的过程中,明确工作思路和重点,改进规划观念技术与方法,自觉开展城市规划的中国话语、中国学术、中国知识体系建设。
深化和细化国家规划机制和体系。规划体系是社会主义制度文明的组成部分。近年来,党中央、国务院先后作出了《关于统一规划体系更好发挥国家发展规划战略导向作用的意见》《关于建立国土空间规划体系并监督实施的若干意见》,指明了规划体系改革的方向。但是对城市规划与国家发展规划、全国国土空间规划的关系,尚需予以明确。
城市规划与发展规划、(国土)空间规划都具有“规划”属性,且密切相关,但是它们都有各自的关注对象和重点,并不能简单涵盖与替代。建立并完善规划体系及其机制,将是一个较为长期的实践过程,需要结合生态文明建设、高质量发展、人民美好生活等时代要求,进一步深化和细化规划机制和体系问题。例如,2019年12月7日,吴良镛在中国城市百人论坛《人居高质量发展与城乡治理现代化》的主旨报告中提出,“坚持以人民为中心,以人居高质量发展为抓手,将经济社会发展、资源环境保护、城市规划建设管理等一系列重要工作拧成一股绳,为广大人民提供生产、生活、生态合理组织的有序空间与宜居环境,不断实现人民对美好生活的向往”。“在建设高质量人居环境的过程中,必然要涉及经济社会发展、环境资源保护、国土空间格局、城乡环境建设、地上地下空间利用等具体工作。这些工作需要进行专门的研究与落实,制定规划并监督实施。‘谁规划,谁实施’,不能以一个部门的工作完全替代其他部门的规划工作。”
改革完善城市规划。鉴于城市规划建设对于提高治理能力的重要引领作用,习近平总书记十分重视城市规划。2019年8月27日,他在听取北京市规划和自然资源领域问题整改情况汇报时的讲话指出:“规划是龙头,在城市建设中发挥着重要的引领作用,规划科学是最大的效益,规划失误是最大的浪费,规划折腾是最大的忌讳,规划上不作为,也是最大的失职;北京的城市总体规划实质上是首都城市规划,不仅关系到北京的城市发展,更关系到党和国家工作大局。”
众所周知,当前我国城镇化与城市发展正处在一个十分关键的阶段,快速城镇化过程中积累了许多突出的矛盾与问题。尽管这些问题不都是城市规划造成的,但是多与城市规划有关;尽管单纯的规划手段远不能解决这些问题,但是问题的解决离不开科学合理的城市规划。毋庸讳言,长期以来由于规划事权等种种原因,城市规划工作存在一系列薄弱环节,如规划服务于地方层面的经济社会发展与城市扩张需求,缺乏国家层面城市全面发展及其规划思考;对所规划的单个城市知之甚多,而对整个国家或当前的城市体系知之甚少;规划只针对规划区,而非行政区划全域;对建设地区关注较多,对非建设地区关注较少。解决这些问题,需要将其纳入国家规划体系,在深化和细化国家规划体制和体系的过程中进行整体谋划,改革完善城市规划,进而有效应对都市社会的社会治理、未来城市中技术文化生态的交融问题,切实提高城市治理的系统性、综合性、公平性、包容性。
建立城市规划的中国话语、中国学术、中国知识体系。城市规划,顾名思义,是对城市的规划。对于中国城市及其规划的基础理论、学术重点等,中外学术界仍然存在显著认知差异乃至冲突。例如,对于中国城市,现代西方主流学者如韦伯、施坚雅、哈森普鲁格等普遍认为,中国并没有“自治共同体”意义上的城市,中国传统城市与西方城市明显不同。对于城市空间研究,西方学者多从“空间正义”角度探讨空间的生产问题;对于中国特色社会主义制度下城市空间研究,中国学者不仅关注空间正义角度的空间生产问题,更关注空间共享角度的空间占有、使用、消费角度问题。

(本研究得到了国家自然科学基金项目“基于规画理论的太行山前古代府县城市规划设计方法研究” 的资助, 项目批准号:51978361;王学荣、卢庆强、强乃社对本文亦有贡献)
来源:人民智库
注明:本公众号转载文章仅用于分享,不用于任何商业用途。如涉及版权问题,敬请后台联络授权或议定合作,我们会按照版权法规定第一时间为您妥善处理。
————————————
原标题:《武廷海:中国城市规划的历史与未来》