上海和全国这么多知名大医院,老百姓看病时怎么选?近日,复旦大学医院管理研究所在上海发布↓↓↓
●《2019年度中国医院排行榜》
●《2019年度中国医院专科声誉排行榜》
●《2019年中国医院专科综合排行榜》
赶紧看看这份榜单,都有哪些上海的医院吧,看病再也不愁啦~
2019全国医院综合排行榜发布
此次,有100家医院进入“复旦版排行榜”
中国医学科学院北京协和医院
四川大学华西医院
中国人民解放军总医院
上海交通大学医学院附属瑞金医院
复旦大学附属中山医院
继续位居排行榜前5名

上海17家医院跻身100强
在上海,有17家医院进入
《2019年度中国医院排行榜》前100名
这些医院中既有综合性医院
也有肿瘤、妇儿等专科医院

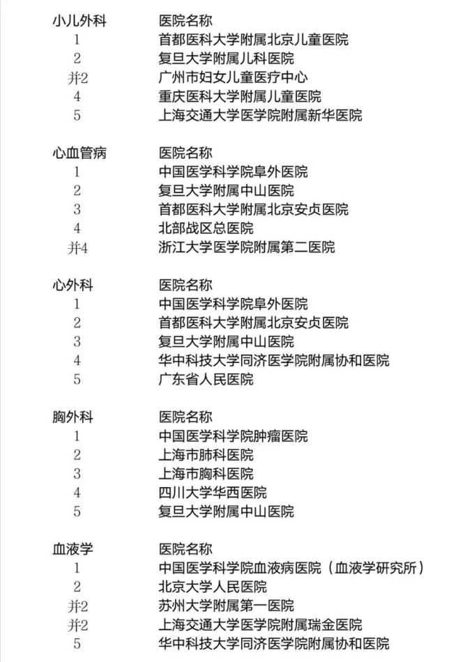
上海医院王牌科室汇总
上海有7家医院9个专科
位居全国医院专科综合排行榜第一

张文宏团队排名第一
值得一提的是,华山医院占据了三个专科榜单“第一”,分别为感染科、皮肤科、康复医学科。其中,张文宏所在的感染科今年已经第十次蝉联全国专科第一。
附:中国医院专科排行榜








复旦版医院排行榜评审专家来自中华医学会和中国医师协会,包括——
●各临床专科的全国主任委员、副主任委员
●中青年委员会的主任委员、副主任委员等
入评专科已由最初的27个,逐年增加到目前的40个;从2014年度起,增加了我国七大区域的医院排行榜,对区域医疗中心学术影响力幅射,患者就近寻医有积极引导作用。
目前来说,复旦版《中国医院综合排行榜》和复旦版《中国医院专科综合排行榜》是唯一一张覆盖全国(包括公立、民营、部队和企业等)所有医院的榜单。
看病挂号全攻略

想去医院看看
但是那么多的科室分类
到底该挂哪个科?
给你一张表↓↓↓
常见不适症状
对应科室




现在的挂号方式大大丰富了
挂号的方式有:
医院自助机预约挂号
医院手机客户端APP
医院官方微信
………………
利用好各种手段
方便就医!
这么实用的帖子
都收藏好了吗?
赶紧扩散给你关心的人吧!
让大家都能够按图索骥
拥有一个健健康康的身体!
来源:劳动报
原标题:《上海最佳医院、王牌科室排行榜!一定要收藏!》